MAX34565EVKIT#, Evaluation Kit for the MAX34565 12V Hot-Plug Switch

Referenzdesign unter Verwendung des Teils MAX34565ETB+ von Analog Devices

Hersteller

Analog Devices
  • Anwendungskategorie
    Energiemanagement
  • Produkttyp
    Hot-Swap-Controller

Für Endprodukte

  • Basestation
  • Ethernet Routers & Switches
  • Hard Disk Drive (HDD)
  • InfiniBand
  • PCI Express
  • RAID Data Storage System
  • Servers

Beschreibung

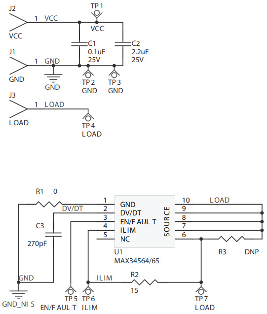
  • MAX34565EVKIT#, Evaluation Kit (EV kit) simplifies evaluation of the MAX34565 12V hot-plug switch. The EV kit is shipped with a 15-ohm current-limit resistor (R2) installed, but this value can be changed from 12 to 30 ohm to match the application. The EV kit is also shipped with a Kelvin current-sense arrangement, but this can be changed to a direct current-sense arrangement by adding a 0-ohm jumper in the R3 position

Aktuelles über Elektronikkomponenten­

Wir haben unsere Datenschutzbestimmungen aktualisiert. Bitte nehmen Sie sich einen Moment Zeit, diese Änderungen zu überprüfen. Mit einem Klick auf "Ich stimme zu", stimmen Sie den Datenschutz- und Nutzungsbedingungen von Arrow Electronics zu.

Wir verwenden Cookies, um den Anwendernutzen zu vergrößern und unsere Webseite zu optimieren. Mehr über Cookies und wie man sie abschaltet finden Sie hier. Cookies und tracking Technologien können für Marketingzwecke verwendet werden.
Durch Klicken von „RICHTLINIEN AKZEPTIEREN“ stimmen Sie der Verwendung von Cookies auf Ihrem Endgerät und der Verwendung von tracking Technologien zu. Klicken Sie auf „MEHR INFORMATIONEN“ unten für mehr Informationen und Anleitungen wie man Cookies und tracking Technologien abschaltet. Das Akzeptieren von Cookies und tracking Technologien ist zwar freiwillig, das Blockieren kann aber eine korrekte Ausführung unserer Website verhindern, und bestimmte Werbung könnte für Sie weniger relevant sein.
Ihr Datenschutz ist uns wichtig. Lesen Sie mehr über unsere Datenschutzrichtlinien hier.