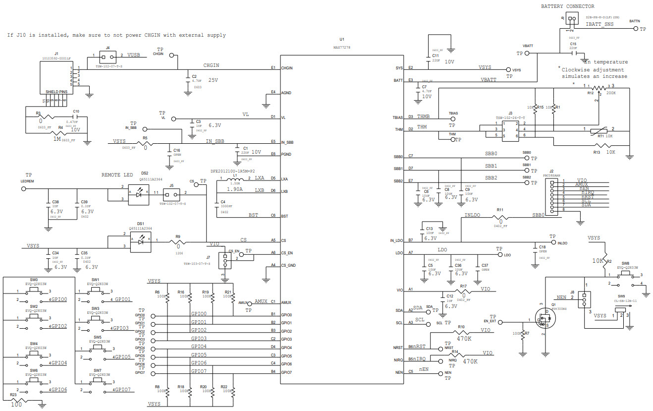
MAX77278EVKIT#, Evaluation Kit for MAX77278 Ultra-Low Power PMIC with 3-Output SIMO, Power Path Charger Optimized for Small Li+, 425mA Current Sink and 8 GPIOs
Referenzdesign unter Verwendung des Teils MAX77278EWB+ von Analog Devices
Für Endprodukte
- Internet of Things (IoT)
- Remote Control
- Wearable Electronics
Beschreibung
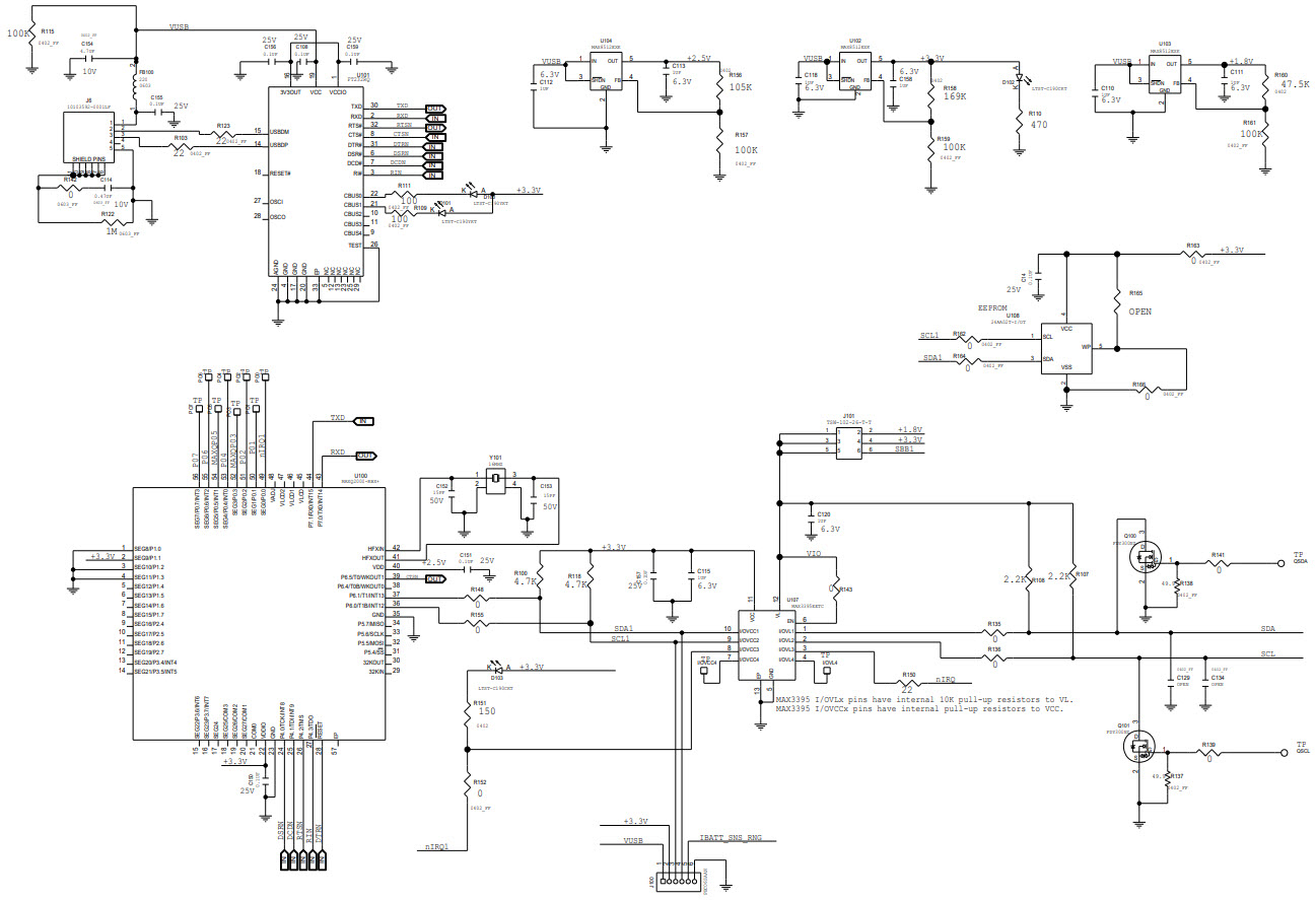
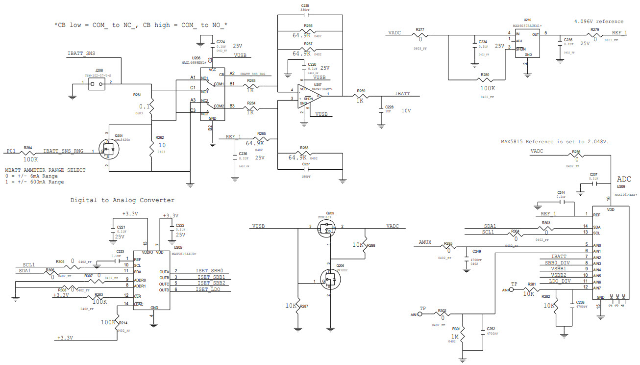
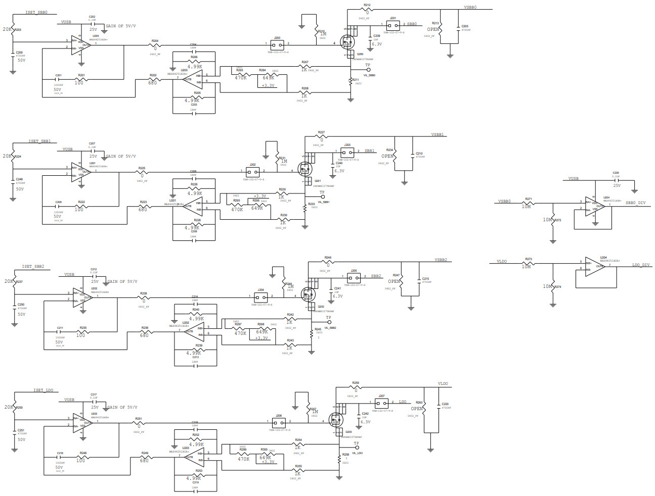
- MAX77278EVKIT#, Evaluation Kit (EV kit) is a fully assembled and tested printed circuit board (PCB) that demonstrates the MAX77278. The EV kit allows for easy evaluation of the various MAX77278 resources, including the linear charger, SIMO, linear regulator, analog multiplexer, IR current sink, GPIOs and I2C interface. Windows-based software provides a user-friendly graphical interface (GUI) as well as a detailed register-based interface to exercise the features of the MAX77278
Empfohlene Bauteile (32)
| Teilenummer | Hersteller | Typ | Beschreibung | |||
|---|---|---|---|---|---|---|
|
|
MAX3395EETC+T | Analog Devices | Level Translators | Voltage Level Translator 4-CH Bidirectional 12-Pin TQFN EP T/R | In den Warenkorb | |
|
|
MAX3395EETC+ | Analog Devices | Level Translators | Voltage Level Translator 4-CH Bidirectional 12-Pin TQFN EP Tube | In den Warenkorb | |
|
|
MAX3395EETC+ | Analog Devices | Level Translators | Voltage Level Translator 4-CH Bidirectional 12-Pin TQFN EP Tube | In den Warenkorb | |
|
|
24AA02T-I/OT | Microchip Technology | EEPROM | EEPROM Serial-I2C 2K-bit 256 x 8 1.8V/2.5V/3.3V/5V Automotive AEC-Q100 5-Pin SOT-23 T/R | In den Warenkorb | |
|
|
MAX8512EXK+T | Analog Devices | Linear Regulators | LDO Regulator Pos 1.5V to 4.5V 0.12A 5-Pin SC-70 T/R | In den Warenkorb | |
|
|
MAX14689EWL+ | Analog Devices | Analog Switch Multiplexers | Analog Switch Single DPDT 9-Pin WLP T/R | In den Warenkorb | |
|
|
MAX4238AUT+ | Analog Devices | Operational Amplifiers - Op Amps | Op Amp Single Low Noise Amplifier R-R O/P 5.5V 6-Pin SOT-23 T/R | In den Warenkorb | |
|
|
MAX8512EXK+ | Analog Devices | Linear Regulators | LDO Regulator Pos 1.5V to 4.5V 0.12A 5-Pin SC-70 T/R | In den Warenkorb | |
|
|
MAX3395EETC+T | Analog Devices | Level Translators | Voltage Level Translator 4-CH Bidirectional 12-Pin TQFN EP T/R | In den Warenkorb | |
|
|
MAX14689EWL+T | Analog Devices | Analog Switch Multiplexers | Analog Switch Single DPDT 9-Pin WLP T/R | In den Warenkorb | |
|
|
MAX11614EEE+ | Analog Devices | Analog to Digital Converters - ADCs | 8-Channel Single ADC SAR 94.4ksps 12-bit Serial 16-Pin QSOP Tube | In den Warenkorb | |
|
|
MAX8512EXK+T | Analog Devices | Linear Regulators | LDO Regulator Pos 1.5V to 4.5V 0.12A 5-Pin SC-70 T/R | In den Warenkorb | |