MAXREFDES1048, Two-Layer Board, 3.3V/3A Wide-Input, Synchronous Step-Down DC-DC Converter Reference Design

Referenzdesign unter Verwendung des Teils MAX17504ATP+ von Analog Devices

Hersteller

Analog Devices
  • Anwendungskategorie
    Spannungsversorgungen
  • Produkttyp
    Einzelausgangs Gleichspannungs Netzteil

Für Endprodukte

  • High-Current Applications
  • Low-Voltage Applications

Beschreibung

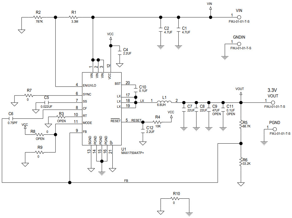
  • MAXREFDES1048, Reference Design for the MAX17504 high-efficiency, high-voltage, synchronously rectified step-down converter with dual integrated MOSFETs operates over a 4.5V to 60V input. The converter can deliver up to 3.5A and generates output voltage from 0.9V to 90% VIN. Built-in compensation across the output voltage range eliminates the need for external components. The feedback (FB) regulation is accurate to within ±1.1% over -40 to +125 degree C. The devices are available in a compact (5mm x 5mm) TQFN lead (Pb)- free package with an exposed pad. The MAX17504 features a peak-current-mode control architecture with a MODE feature that can be used to operate the device in pulse-width modulation (PWM), pulse-frequency modulation (PFM), or discontinuous mode (DCM) control schemes

Haupteigenschaften

  • Conversion Type
    DC to DC
  • Input Voltage
    18 to 36 V
  • Output Voltage
    3.3 V
  • Output Current
    3 A
  • Output Power
    9.9 W
  • Efficiency
    88 %
  • Topology
    Buck- Synchronous

Aktuelles über Elektronikkomponenten­

Wir haben unsere Datenschutzbestimmungen aktualisiert. Bitte nehmen Sie sich einen Moment Zeit, diese Änderungen zu überprüfen. Mit einem Klick auf "Ich stimme zu", stimmen Sie den Datenschutz- und Nutzungsbedingungen von Arrow Electronics zu.

Wir verwenden Cookies, um den Anwendernutzen zu vergrößern und unsere Webseite zu optimieren. Mehr über Cookies und wie man sie abschaltet finden Sie hier. Cookies und tracking Technologien können für Marketingzwecke verwendet werden.
Durch Klicken von „RICHTLINIEN AKZEPTIEREN“ stimmen Sie der Verwendung von Cookies auf Ihrem Endgerät und der Verwendung von tracking Technologien zu. Klicken Sie auf „MEHR INFORMATIONEN“ unten für mehr Informationen und Anleitungen wie man Cookies und tracking Technologien abschaltet. Das Akzeptieren von Cookies und tracking Technologien ist zwar freiwillig, das Blockieren kann aber eine korrekte Ausführung unserer Website verhindern, und bestimmte Werbung könnte für Sie weniger relevant sein.
Ihr Datenschutz ist uns wichtig. Lesen Sie mehr über unsere Datenschutzrichtlinien hier.