MCP1640, 12V/50mA Two Cells Input Boost Converter Reference Design

Referenzdesign unter Verwendung des Teils MCP1640BT-I/CHY von Microchip Technology

Hersteller

Microchip Technology
  • Anwendungskategorie
    Spannungsversorgungen
  • Produkttyp
    Einzelausgangs Gleichspannungs Netzteil

Für Endprodukte

  • Automotive and Transportation
  • Battery Management
  • Bluetooth Headset
  • Computers and Peripherals
  • Displays
  • Ethernet SBC
  • GPS
  • Handheld POS Scanner
  • Medical and Healthcare
  • Motor Control and Driver System
  • Portable
  • Printers
  • Security
  • Smart Phone
  • Wireless Audio
  • Wireless Sensor

Beschreibung

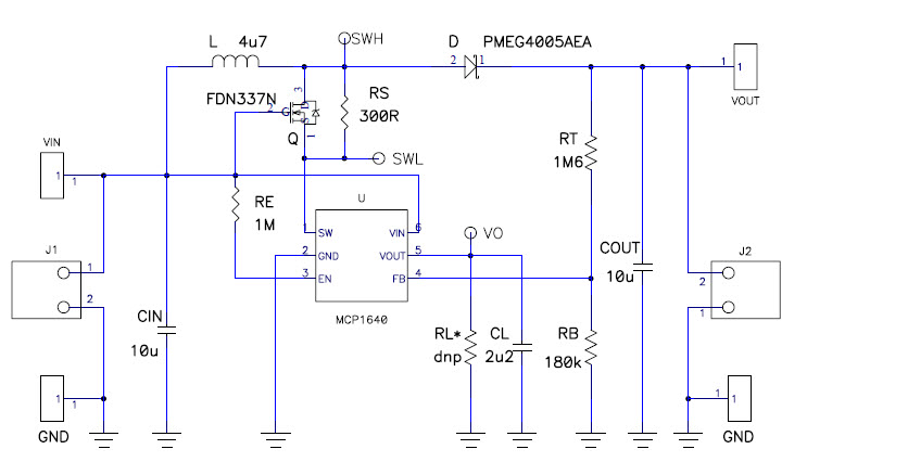
  • MCP1640, 12V/50 mA Two Cells Input Boost Converter Reference Design is designed to demonstrate the MCP1640 device's high-voltage boost capability above its typical output range of 5.5V. This board boosts the low-voltage input to 12V and up to 70 mA load. By changing specific resistors, a lower/higher output than 12V can be obtained. The MCP1640 Input Boost Converter was developed to help engineers reduce product design cycle time. At 2.0V input and 12V output, the board is capable of a maximum of 50 mA load current

Haupteigenschaften

  • Conversion Type
    DC to DC
  • Input Voltage
    2 to 5 V
  • Output Voltage
    12 V
  • Output Current
    0.05 A
  • Efficiency
    75 %
  • Topology
    Boost

Aktuelles über Elektronikkomponenten­

Wir haben unsere Datenschutzbestimmungen aktualisiert. Bitte nehmen Sie sich einen Moment Zeit, diese Änderungen zu überprüfen. Mit einem Klick auf "Ich stimme zu", stimmen Sie den Datenschutz- und Nutzungsbedingungen von Arrow Electronics zu.

Wir verwenden Cookies, um den Anwendernutzen zu vergrößern und unsere Webseite zu optimieren. Mehr über Cookies und wie man sie abschaltet finden Sie hier. Cookies und tracking Technologien können für Marketingzwecke verwendet werden.
Durch Klicken von „RICHTLINIEN AKZEPTIEREN“ stimmen Sie der Verwendung von Cookies auf Ihrem Endgerät und der Verwendung von tracking Technologien zu. Klicken Sie auf „MEHR INFORMATIONEN“ unten für mehr Informationen und Anleitungen wie man Cookies und tracking Technologien abschaltet. Das Akzeptieren von Cookies und tracking Technologien ist zwar freiwillig, das Blockieren kann aber eine korrekte Ausführung unserer Website verhindern, und bestimmte Werbung könnte für Sie weniger relevant sein.
Ihr Datenschutz ist uns wichtig. Lesen Sie mehr über unsere Datenschutzrichtlinien hier.