MD1711DB2, Demo Board based on the MD1711 + TC6320 Five-Level, Dual Channel ±100V 2.0A RTZ Pulser

Referenzdesign unter Verwendung des Teils MD1711 von Microchip Technology

Hersteller

Microchip Technology
  • Anwendungskategorie
    Sensoren und Wandler
  • Produkttyp
    Ultraschall Pulserzeuger

Für Endprodukte

  • Arbitrary Waveform Generator
  • Automatic Test Equipment
  • Ultrasound Imaging

Beschreibung

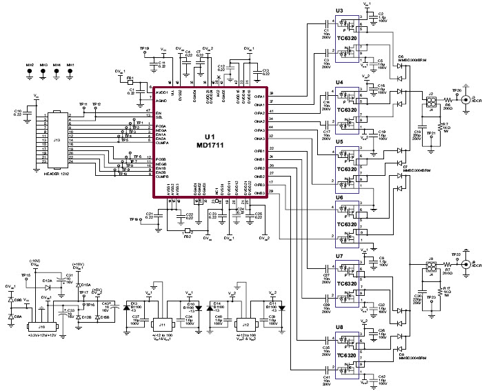
  • MD1711DB2, Demo Board is as a five-level, dual-channel, +/-100V, 2.0A, return-to-zero pulser. It can directly drive two 50 or 75 Ohm impedance transducers for 1.0MHz to 20MHz medical ultrasound imaging or NDT applications. The MD1711DB2 consists of one MD1711 in a 48-Lead LQFP package driving six TC6320 complementary high voltage MOSFET pairs in 8-Lead SOIC packages

Haupteigenschaften

  • Input Signal Amplitude
    3.3 V

Aktuelles über Elektronikkomponenten­

Wir haben unsere Datenschutzbestimmungen aktualisiert. Bitte nehmen Sie sich einen Moment Zeit, diese Änderungen zu überprüfen. Mit einem Klick auf "Ich stimme zu", stimmen Sie den Datenschutz- und Nutzungsbedingungen von Arrow Electronics zu.

Wir verwenden Cookies, um den Anwendernutzen zu vergrößern und unsere Webseite zu optimieren. Mehr über Cookies und wie man sie abschaltet finden Sie hier. Cookies und tracking Technologien können für Marketingzwecke verwendet werden.
Durch Klicken von „RICHTLINIEN AKZEPTIEREN“ stimmen Sie der Verwendung von Cookies auf Ihrem Endgerät und der Verwendung von tracking Technologien zu. Klicken Sie auf „MEHR INFORMATIONEN“ unten für mehr Informationen und Anleitungen wie man Cookies und tracking Technologien abschaltet. Das Akzeptieren von Cookies und tracking Technologien ist zwar freiwillig, das Blockieren kann aber eine korrekte Ausführung unserer Website verhindern, und bestimmte Werbung könnte für Sie weniger relevant sein.
Ihr Datenschutz ist uns wichtig. Lesen Sie mehr über unsere Datenschutzrichtlinien hier.