MD1822DB1, Demo Board based on the MD1822 + TC7920: Three Level High Speed 100V 2.0A Pulser

Referenzdesign unter Verwendung des Teils MD1822 von Microchip Technology

Hersteller

Microchip Technology
  • Anwendungskategorie
    Sensoren und Wandler
  • Produkttyp
    Ultraschall Pulserzeuger

Für Endprodukte

  • Arbitrary Waveform Generator
  • Automatic Test Equipment
  • Ultrasound Imaging

Beschreibung

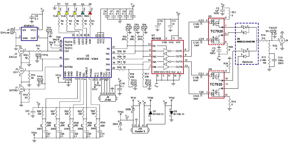
  • MD1822DB1, Demo Board for the three level 100V 2.5A pulser chip-set of the MD1822 MOSFET driver and the TC7920 MOSFET. The Demo Board consists of one MD1822 in the 3x3mm 16-lead QFN package driving the TC7920 which has two pairs of high speed and high voltage complimentary P and N-MOSFETs in in one 4x4mm, 8-lead DFN package. This circuit is an ideal, cost-optimized, high voltage and high current RTZ ultrasound transmit pulser

Haupteigenschaften

  • Input Signal Amplitude
    3.3 V

Aktuelles über Elektronikkomponenten­

Wir haben unsere Datenschutzbestimmungen aktualisiert. Bitte nehmen Sie sich einen Moment Zeit, diese Änderungen zu überprüfen. Mit einem Klick auf "Ich stimme zu", stimmen Sie den Datenschutz- und Nutzungsbedingungen von Arrow Electronics zu.

Wir verwenden Cookies, um den Anwendernutzen zu vergrößern und unsere Webseite zu optimieren. Mehr über Cookies und wie man sie abschaltet finden Sie hier. Cookies und tracking Technologien können für Marketingzwecke verwendet werden.
Durch Klicken von „RICHTLINIEN AKZEPTIEREN“ stimmen Sie der Verwendung von Cookies auf Ihrem Endgerät und der Verwendung von tracking Technologien zu. Klicken Sie auf „MEHR INFORMATIONEN“ unten für mehr Informationen und Anleitungen wie man Cookies und tracking Technologien abschaltet. Das Akzeptieren von Cookies und tracking Technologien ist zwar freiwillig, das Blockieren kann aber eine korrekte Ausführung unserer Website verhindern, und bestimmte Werbung könnte für Sie weniger relevant sein.
Ihr Datenschutz ist uns wichtig. Lesen Sie mehr über unsere Datenschutzrichtlinien hier.