MIKROE-3814, Peltier Click Board based on SPV1050 Ultralow Power Energy Harvester and Battery Charger

Referenzdesign unter Verwendung des Teils SPV1050 von MikroElektronika

Hersteller

MikroElektronika
  • Anwendungskategorie
    Messen und Überwachen
  • Produkttyp
    Energiemesser

Zugehörige Dokumente

Für Endprodukte

  • Biomedical Applications
  • Building Automation
  • Fitness Wearable Devices
  • Home Automation
  • HVAC
  • Industrial Control
  • Lighting
  • Remote Control
  • Surveillance and Security System

Beschreibung

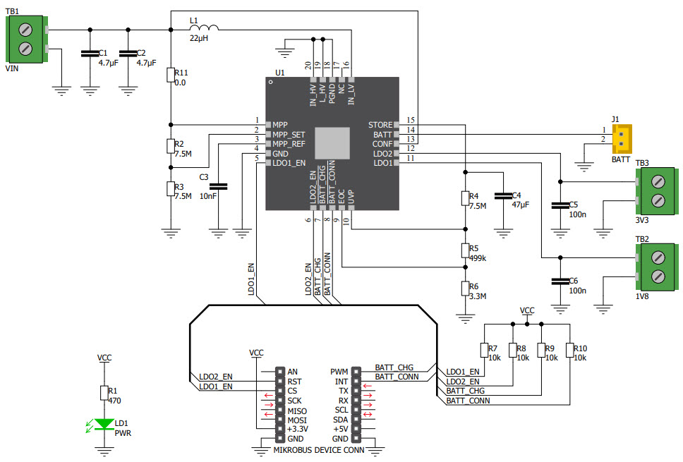
  • MIKROE-3814, Peltier Click Board which utilizes the SPV1050, an ultralow power energy harvester and battery charger. The Peltier click can charge lithium battery using thermoelectric energy harvesting device (TEG). A TEG converts heat directly into electrical energy according to the Seebeck effect. It can be used for a variety of applications such as WSN, HVAC, building and home automation, industrial control, remote metering, lighting, security, surveillance, wearable and biomedical sensors and fitness. The Peltier click is supported by a mikroSDK compliant library, which includes functions that simplify software development. This Click board comes as a fully tested product, ready to be used on a system equipped with the mikroBUS socket

Aktuelles über Elektronikkomponenten­

Wir haben unsere Datenschutzbestimmungen aktualisiert. Bitte nehmen Sie sich einen Moment Zeit, diese Änderungen zu überprüfen. Mit einem Klick auf "Ich stimme zu", stimmen Sie den Datenschutz- und Nutzungsbedingungen von Arrow Electronics zu.

Wir verwenden Cookies, um den Anwendernutzen zu vergrößern und unsere Webseite zu optimieren. Mehr über Cookies und wie man sie abschaltet finden Sie hier. Cookies und tracking Technologien können für Marketingzwecke verwendet werden.
Durch Klicken von „RICHTLINIEN AKZEPTIEREN“ stimmen Sie der Verwendung von Cookies auf Ihrem Endgerät und der Verwendung von tracking Technologien zu. Klicken Sie auf „MEHR INFORMATIONEN“ unten für mehr Informationen und Anleitungen wie man Cookies und tracking Technologien abschaltet. Das Akzeptieren von Cookies und tracking Technologien ist zwar freiwillig, das Blockieren kann aber eine korrekte Ausführung unserer Website verhindern, und bestimmte Werbung könnte für Sie weniger relevant sein.
Ihr Datenschutz ist uns wichtig. Lesen Sie mehr über unsere Datenschutzrichtlinien hier.