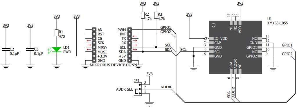
MIKROE-3869, 6DOF IMU 11 Click Board based on the KMX63 6 Degrees-of-Freedom Inertial Sensor System

Referenzdesign unter Verwendung des Teils KMX63-1055 von MikroElektronika

Hersteller

MikroElektronika
  • Anwendungskategorie
    Sensoren und Wandler
  • Produkttyp
    Beschleunigungsmesser

Für Endprodukte

  • Display Orientation
  • Health Wellness & Fitness
  • Magnetometry
  • Navigation System

Beschreibung

  • MIKROE-3869, 6DOF IMU 11 Click Board based on the KMX63, a 6 Degrees-of-Freedom inertial sensor system on a single, silicon chip, which is designed to strike a balance between current consumption and noise performance with excellent bias stability over temperature. The KMX63 sensor consists of a tri-axial magnetometer plus a triaxial accelerometer coupled with an ASIC. The 6DOF IMU 11 click is supported by a mikroSDK compliant library, which includes functions that simplify software development. This Click board comes as a fully tested product, ready to be used on a system equipped with the mikroBUS socket

Haupteigenschaften

  • Input Signal Amplitude
    3.3 V

Aktuelles über Elektronikkomponenten­

Wir haben unsere Datenschutzbestimmungen aktualisiert. Bitte nehmen Sie sich einen Moment Zeit, diese Änderungen zu überprüfen. Mit einem Klick auf "Ich stimme zu", stimmen Sie den Datenschutz- und Nutzungsbedingungen von Arrow Electronics zu.

Wir verwenden Cookies, um den Anwendernutzen zu vergrößern und unsere Webseite zu optimieren. Mehr über Cookies und wie man sie abschaltet finden Sie hier. Cookies und tracking Technologien können für Marketingzwecke verwendet werden.
Durch Klicken von „RICHTLINIEN AKZEPTIEREN“ stimmen Sie der Verwendung von Cookies auf Ihrem Endgerät und der Verwendung von tracking Technologien zu. Klicken Sie auf „MEHR INFORMATIONEN“ unten für mehr Informationen und Anleitungen wie man Cookies und tracking Technologien abschaltet. Das Akzeptieren von Cookies und tracking Technologien ist zwar freiwillig, das Blockieren kann aber eine korrekte Ausführung unserer Website verhindern, und bestimmte Werbung könnte für Sie weniger relevant sein.
Ihr Datenschutz ist uns wichtig. Lesen Sie mehr über unsere Datenschutzrichtlinien hier.