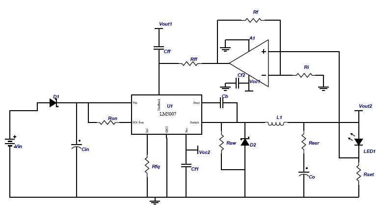
One LED General LED Driver for Automotive Lighting
Referenzdesign unter Verwendung des Teils LM5007 von Texas Instruments
Zugehörige Dokumente
Für Endprodukte
- Automotive Lighting
Beschreibung
- Circuit Designed to Replace a Dual-Filament Incandescent Bulb In Combined Brake/Tail Light
Haupteigenschaften
-
Input Voltage9 to 40 V
-
Output Voltage2.3 V
-
Output Current0.35 A
-
Number of Derived Elements1
Empfohlene Bauteile (12)
| Teilenummer | Hersteller | Typ | Beschreibung | |||
|---|---|---|---|---|---|---|
|
|
LM321MFX/NOPB | Texas Instruments | Operational Amplifiers - Op Amps | Op Amp Single Low Power Amplifier ±15V/30V 5-Pin SOT-23 T/R | In den Warenkorb | |
|
|
LM321MF/NOPB | Texas Instruments | Operational Amplifiers - Op Amps | Op Amp Single Low Power Amplifier ±15V/30V 5-Pin SOT-23 T/R | In den Warenkorb | |
|
|
LM321MFX/NOPB | Texas Instruments | Operational Amplifiers - Op Amps | Op Amp Single Low Power Amplifier ±15V/30V 5-Pin SOT-23 T/R | In den Warenkorb | |
|
|
LM321MF/NOPB | Texas Instruments | Operational Amplifiers - Op Amps | Op Amp Single Low Power Amplifier ±15V/30V 5-Pin SOT-23 T/R | In den Warenkorb | |
|
|
LM5007MM/NOPB | Texas Instruments | DC to DC Converter and Switching Regulator Chip | Conv DC-DC 9V to 75V Step Down Single-Out 2.5V to 73V 0.5A 8-Pin VSSOP T/R | In den Warenkorb | |
|
|
LM5007MMX/NOPB | Texas Instruments | DC to DC Converter and Switching Regulator Chip | Conv DC-DC 9V to 75V Synchronous Step Down Single-Out 2.5V to 73V 0.5A 8-Pin VSSOP T/R | In den Warenkorb | |
|
|
LM5007SDX/NOPB | Texas Instruments | DC to DC Converter and Switching Regulator Chip | Conv DC-DC 9V to 75V Step Down Single-Out 2.5V to 73V 0.5A 8-Pin WSON EP T/R | In den Warenkorb | |
|
|
LM5007SD/NOPB | Texas Instruments | DC to DC Converter and Switching Regulator Chip | Conv DC-DC 9V to 75V Step Down Single-Out 2.5V to 73V 0.5A 8-Pin WSON EP T/R | In den Warenkorb | |
|
|
LM5007SDX/NOPB | Texas Instruments | DC to DC Converter and Switching Regulator Chip | Conv DC-DC 9V to 75V Step Down Single-Out 2.5V to 73V 0.5A 8-Pin WSON EP T/R | In den Warenkorb | |
|
|
LM5007MM/NOPB | Texas Instruments | DC to DC Converter and Switching Regulator Chip | Conv DC-DC 9V to 75V Step Down Single-Out 2.5V to 73V 0.5A 8-Pin VSSOP T/R | In den Warenkorb | |
|
|
LM5007SD/NOPB | Texas Instruments | DC to DC Converter and Switching Regulator Chip | Conv DC-DC 9V to 75V Step Down Single-Out 2.5V to 73V 0.5A 8-Pin WSON EP T/R | In den Warenkorb | |
|
|
LM5007MMX/NOPB | Texas Instruments | DC to DC Converter and Switching Regulator Chip | Conv DC-DC 9V to 75V Synchronous Step Down Single-Out 2.5V to 73V 0.5A 8-Pin VSSOP T/R | In den Warenkorb | |