Optical Transceiver for Medical

Referenzdesign unter Verwendung des Teils HFBR-1402Z von Broadcom Inc

Hersteller

Broadcom Inc
  • Anwendungskategorie
    Optische
  • Produkttyp
    Optischer Sender-Empfänger

Für Endprodukte

  • Communications and Telecom
  • Industrial
  • Medical and Healthcare

Beschreibung

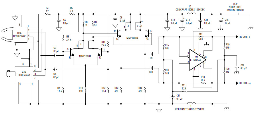
  • HFBR-1XXXZ, TTL-Compatible LED Transmitter and HFBR-2XXXZ, Simple Fiber-Optic Receiver for Use With DC to 32-MBd Arbitrary Duty Factor Data

Aktuelles über Elektronikkomponenten­

Wir haben unsere Datenschutzbestimmungen aktualisiert. Bitte nehmen Sie sich einen Moment Zeit, diese Änderungen zu überprüfen. Mit einem Klick auf "Ich stimme zu", stimmen Sie den Datenschutz- und Nutzungsbedingungen von Arrow Electronics zu.

Wir verwenden Cookies, um den Anwendernutzen zu vergrößern und unsere Webseite zu optimieren. Mehr über Cookies und wie man sie abschaltet finden Sie hier. Cookies und tracking Technologien können für Marketingzwecke verwendet werden.
Durch Klicken von „RICHTLINIEN AKZEPTIEREN“ stimmen Sie der Verwendung von Cookies auf Ihrem Endgerät und der Verwendung von tracking Technologien zu. Klicken Sie auf „MEHR INFORMATIONEN“ unten für mehr Informationen und Anleitungen wie man Cookies und tracking Technologien abschaltet. Das Akzeptieren von Cookies und tracking Technologien ist zwar freiwillig, das Blockieren kann aber eine korrekte Ausführung unserer Website verhindern, und bestimmte Werbung könnte für Sie weniger relevant sein.
Ihr Datenschutz ist uns wichtig. Lesen Sie mehr über unsere Datenschutzrichtlinien hier.