PI3EQX501(I)EVB, Evaluation Board based on PI3EQX501 PCI Express Re-Driver

Referenzdesign unter Verwendung des Teils PI3EQX501IZAEX von Diodes Incorporated

Hersteller

Diodes Incorporated
  • Anwendungskategorie
    Drahtlose Kommunikation
  • Produkttyp
    Repeater

Für Endprodukte

  • Wireless Appliances

Beschreibung

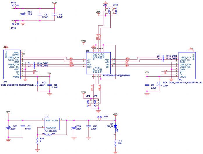
  • PI3EQX501(I)EVB, Evaluation Board for the PI3EQX502(I) is a 1-port low power high performance 5.0 Gbps signal Re-Driver designed for USB-3.0 protocol. The device provides programmable Equalization (EQ) and De-Emphasis (DE) to optimize performance over a variety of physical mediums by reducing Inter-Symbol Interference (ISI)

Aktuelles über Elektronikkomponenten­

Wir haben unsere Datenschutzbestimmungen aktualisiert. Bitte nehmen Sie sich einen Moment Zeit, diese Änderungen zu überprüfen. Mit einem Klick auf "Ich stimme zu", stimmen Sie den Datenschutz- und Nutzungsbedingungen von Arrow Electronics zu.

Wir verwenden Cookies, um den Anwendernutzen zu vergrößern und unsere Webseite zu optimieren. Mehr über Cookies und wie man sie abschaltet finden Sie hier. Cookies und tracking Technologien können für Marketingzwecke verwendet werden.
Durch Klicken von „RICHTLINIEN AKZEPTIEREN“ stimmen Sie der Verwendung von Cookies auf Ihrem Endgerät und der Verwendung von tracking Technologien zu. Klicken Sie auf „MEHR INFORMATIONEN“ unten für mehr Informationen und Anleitungen wie man Cookies und tracking Technologien abschaltet. Das Akzeptieren von Cookies und tracking Technologien ist zwar freiwillig, das Blockieren kann aber eine korrekte Ausführung unserer Website verhindern, und bestimmte Werbung könnte für Sie weniger relevant sein.
Ihr Datenschutz ist uns wichtig. Lesen Sie mehr über unsere Datenschutzrichtlinien hier.