PMP10035, Offline AC/DC 75W 2-Switch Quasi-Resonant Flyback Converter Reference Design
Referenzdesign unter Verwendung des Teils LM5023MM von Texas Instruments
Zugehörige Dokumente
Für Endprodukte
- Adapter
- Battery Charger
- Consumer Electronics
Beschreibung
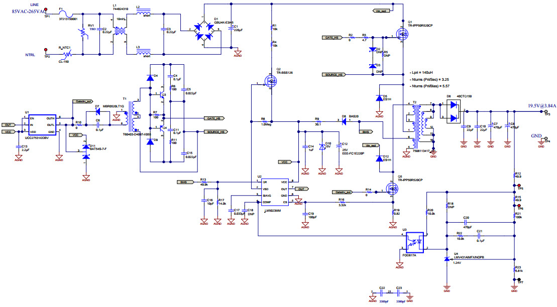
- PMP10035, Offline AC/DC 75W 2-Switch Quasi-Resonant Flyback Converter Reference Design. PMP10035, uses the LM5023 flyback controller for the 2-Switch Quasi-Resonant Flyback Topology. It generates an isolated output (19.5V@3.84A) from an universal input (85VAC - 265VAC)
Haupteigenschaften
-
Conversion TypeAC to DC
-
Input Voltage85 to 265 (AC) V
-
Output Voltage19.5 V
-
Output Current3.84 A
-
Output Power74.88 W
-
TopologyFlyback- Quasi Resonant
Empfohlene Bauteile (48)
| Teilenummer | Hersteller | Typ | Beschreibung | |||
|---|---|---|---|---|---|---|
|
|
FOD817D3SD | onsemi | Transistor and Photovoltaic Output Photocouplers | Optocoupler DC-IN 1-CH Transistor DC-OUT 4-Pin PDIP SMD Black T/R | In den Warenkorb | |
|
|
FOD817D3S | onsemi | Transistor and Photovoltaic Output Photocouplers | Optocoupler DC-IN 1-CH Transistor DC-OUT 4-Pin PDIP SMD Black Box | In den Warenkorb | |
|
|
FOD817D300 | onsemi | Transistor and Photovoltaic Output Photocouplers | Optocoupler DC-IN 1-CH Transistor DC-OUT 4-Pin PDIP Black Box | In den Warenkorb | |
|
|
FOD817B300 | onsemi | Transistor and Photovoltaic Output Photocouplers | Optocoupler DC-IN 1-CH Transistor DC-OUT 4-Pin PDIP Black Box | In den Warenkorb | |
|
|
FOD817300 | onsemi | Transistor and Photovoltaic Output Photocouplers | Optocoupler DC-IN 1-CH Transistor DC-OUT 4-Pin PDIP Black Box | In den Warenkorb | |
|
|
FOD817SD | onsemi | Transistor and Photovoltaic Output Photocouplers | Optocoupler DC-IN 1-CH Transistor DC-OUT 4-Pin PDIP SMD Black T/R | In den Warenkorb | |
|
|
FOD817C3SD | onsemi | Transistor and Photovoltaic Output Photocouplers | Optocoupler DC-IN 1-CH Transistor DC-OUT 4-Pin PDIP SMD Black T/R | In den Warenkorb | |
|
|
FOD817B300W | onsemi | Transistor and Photovoltaic Output Photocouplers | Optocoupler DC-IN 1-CH Transistor DC-OUT 4-Pin PDIP Black Box | In den Warenkorb | |
|
|
FOD817A3SD | onsemi | Transistor and Photovoltaic Output Photocouplers | Optocoupler DC-IN 1-CH Transistor DC-OUT 4-Pin PDIP SMD T/R | In den Warenkorb | |
|
|
FOD817A300 | onsemi | Transistor and Photovoltaic Output Photocouplers | Optocoupler DC-IN 1-CH Transistor DC-OUT 4-Pin PDIP Black Box | In den Warenkorb | |
|
|
UCC27532DBVR | Texas Instruments | Gate and Power Drivers | Driver 5A 2-OUT High Side/Low Side Non-Inv 6-Pin SOT-23 T/R | In den Warenkorb | |
|
|
FOD817 | onsemi | Transistor and Photovoltaic Output Photocouplers | Optocoupler DC-IN 1-CH Transistor DC-OUT 4-Pin PDIP Black Box | In den Warenkorb | |