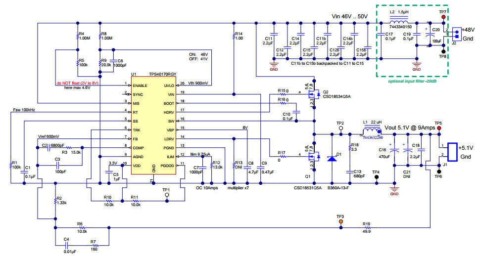
PMP10117, High Voltage Synchronous Buck, 5V/9A out of 48V Telecom Input Reference Design

Referenzdesign unter Verwendung des Teils TPS40170RGY von Texas Instruments

Hersteller

Texas Instruments
  • Anwendungskategorie
    Spannungsversorgungen
  • Produkttyp
    Einzelausgangs Gleichspannungs Netzteil

Für Endprodukte

  • Power Supplies
  • Telecom Infrastructure

Beschreibung

  • PMP10117, High Voltage Synchronous Buck, 5V/9A out of 48V Telecom Input Reference Design. This reference design delivers 5.1V with 9A output current out of 48V. It could be also used for 48V automotive bus voltage

Haupteigenschaften

  • Conversion Type
    DC to DC
  • Input Voltage
    46 to 50 V
  • Output Voltage
    5.1 V
  • Output Current
    9 A
  • Output Power
    45.9 W
  • Topology
    Buck- Synchronous

Aktuelles über Elektronikkomponenten­

Wir haben unsere Datenschutzbestimmungen aktualisiert. Bitte nehmen Sie sich einen Moment Zeit, diese Änderungen zu überprüfen. Mit einem Klick auf "Ich stimme zu", stimmen Sie den Datenschutz- und Nutzungsbedingungen von Arrow Electronics zu.

Wir verwenden Cookies, um den Anwendernutzen zu vergrößern und unsere Webseite zu optimieren. Mehr über Cookies und wie man sie abschaltet finden Sie hier. Cookies und tracking Technologien können für Marketingzwecke verwendet werden.
Durch Klicken von „RICHTLINIEN AKZEPTIEREN“ stimmen Sie der Verwendung von Cookies auf Ihrem Endgerät und der Verwendung von tracking Technologien zu. Klicken Sie auf „MEHR INFORMATIONEN“ unten für mehr Informationen und Anleitungen wie man Cookies und tracking Technologien abschaltet. Das Akzeptieren von Cookies und tracking Technologien ist zwar freiwillig, das Blockieren kann aber eine korrekte Ausführung unserer Website verhindern, und bestimmte Werbung könnte für Sie weniger relevant sein.
Ihr Datenschutz ist uns wichtig. Lesen Sie mehr über unsere Datenschutzrichtlinien hier.