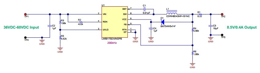
PMP10847, 36-60V Input, 8.5V/400mA Synchronous Buck Reference Design

Referenzdesign unter Verwendung des Teils LM5017SDX/NOPB von Texas Instruments

Hersteller

Texas Instruments
  • Anwendungskategorie
    Spannungsversorgungen
  • Produkttyp
    Einzelausgangs Gleichspannungs Netzteil

Für Endprodukte

  • Automotive and Transportation
  • Smart Electric Meter
  • Telecommunications Equipment

Beschreibung

  • PMP10847, 36-60V Input, 8.5V/400mA Synchronous Buck Reference Design. This design uses the LM5017 to generate an 8.5V at 400mA rail from a 36V-60Vdc source. The constant on-time control method of the LM5017 minimizes the component count, resulting in a simple design. This supply achieves a peak efficiency over 87%

Haupteigenschaften

  • Conversion Type
    DC to DC
  • Input Voltage
    36 to 60 V
  • Output Voltage
    8.5 V
  • Output Current
    0.4 A
  • Output Power
    3.4 W
  • Efficiency
    87 %
  • Topology
    Buck- Synchronous

Aktuelles über Elektronikkomponenten­

Wir haben unsere Datenschutzbestimmungen aktualisiert. Bitte nehmen Sie sich einen Moment Zeit, diese Änderungen zu überprüfen. Mit einem Klick auf "Ich stimme zu", stimmen Sie den Datenschutz- und Nutzungsbedingungen von Arrow Electronics zu.

Wir verwenden Cookies, um den Anwendernutzen zu vergrößern und unsere Webseite zu optimieren. Mehr über Cookies und wie man sie abschaltet finden Sie hier. Cookies und tracking Technologien können für Marketingzwecke verwendet werden.
Durch Klicken von „RICHTLINIEN AKZEPTIEREN“ stimmen Sie der Verwendung von Cookies auf Ihrem Endgerät und der Verwendung von tracking Technologien zu. Klicken Sie auf „MEHR INFORMATIONEN“ unten für mehr Informationen und Anleitungen wie man Cookies und tracking Technologien abschaltet. Das Akzeptieren von Cookies und tracking Technologien ist zwar freiwillig, das Blockieren kann aber eine korrekte Ausführung unserer Website verhindern, und bestimmte Werbung könnte für Sie weniger relevant sein.
Ihr Datenschutz ist uns wichtig. Lesen Sie mehr über unsere Datenschutzrichtlinien hier.