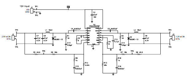
PMP3991.2, Dual Buck Converter with 12V Input,2.5V/3A and 1.2V/3A dual output

Referenzdesign unter Verwendung des Teils TPS54383PWP von Texas Instruments

Hersteller

Texas Instruments
  • Anwendungskategorie
    Spannungsversorgungen
  • Produkttyp
    Einzelausgangs Gleichspannungs Netzteil

Für Endprodukte

  • Consumer Electronics
  • Digital TV
  • Set-Top Box

Beschreibung

  • PMP3991.2, Dual Buck Converter with 12V Input,2.5V/3A and 1.2V/3A dual output. Reference design uses the TPS54383 dual buck converter to generate 2.5V and 1.2V outputs from a 12V input. Both outputs can deliver up to 3A. With ceramic output capacitors, this design offers a low cost and compact solution

Haupteigenschaften

  • Conversion Type
    DC to DC
  • Input Voltage
    10 to 14 V
  • Output Voltage
    1.2 V
  • Output Current
    3 A
  • Output Power
    3.6 W
  • Topology
    Buck

Aktuelles über Elektronikkomponenten­

Wir haben unsere Datenschutzbestimmungen aktualisiert. Bitte nehmen Sie sich einen Moment Zeit, diese Änderungen zu überprüfen. Mit einem Klick auf "Ich stimme zu", stimmen Sie den Datenschutz- und Nutzungsbedingungen von Arrow Electronics zu.

Wir verwenden Cookies, um den Anwendernutzen zu vergrößern und unsere Webseite zu optimieren. Mehr über Cookies und wie man sie abschaltet finden Sie hier. Cookies und tracking Technologien können für Marketingzwecke verwendet werden.
Durch Klicken von „RICHTLINIEN AKZEPTIEREN“ stimmen Sie der Verwendung von Cookies auf Ihrem Endgerät und der Verwendung von tracking Technologien zu. Klicken Sie auf „MEHR INFORMATIONEN“ unten für mehr Informationen und Anleitungen wie man Cookies und tracking Technologien abschaltet. Das Akzeptieren von Cookies und tracking Technologien ist zwar freiwillig, das Blockieren kann aber eine korrekte Ausführung unserer Website verhindern, und bestimmte Werbung könnte für Sie weniger relevant sein.
Ihr Datenschutz ist uns wichtig. Lesen Sie mehr über unsere Datenschutzrichtlinien hier.