PMP4371, 380V/350mA Dimmable LED Driver using Single String LLC Solution without Dimming FET
Referenzdesign unter Verwendung des Teils UCC28700DBVT von Texas Instruments
Zugehörige Dokumente
Für Endprodukte
- LED Lighting
Beschreibung
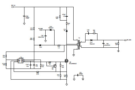
- PMP4371, 380V/350mA Dimmable LED Driver using Single String LLC Solution without Dimming FET. PMP4371 reference design is based on PMP4350 and supports higher output voltage up to 380V. Different from PMP4350, the high voltage LED switch MOSFET is removed and reduced overall cost. With additional resistor and capacitor from LEDSW to CS pin, the LED driver demos good linearity dimming performance under analog and PWM dimming mode. High efficiency (>94%), high PF(>0.94) isolated AC/DC single string output LED lighting solution for high watt (>100W) general LED lighting. The topology uses Transition Mode PFC plus LLC control and achieves high efficiency (>94%) and high PF(>0.94)
Haupteigenschaften
-
Conversion TypeAC to DC
-
Input Voltage90 to 264 (AC) V
-
Output Voltage380 V
-
Output Current0.35 A
-
Output Power133 W
-
TopologyHalf Bridge- LLC|PFC- Boost|Flyback- Quasi Resonant
Empfohlene Bauteile (29)
| Teilenummer | Hersteller | Typ | Beschreibung | |||
|---|---|---|---|---|---|---|
|
|
LM2904QDR | Texas Instruments | Operational Amplifiers - Op Amps | Op Amp Dual GP ±13V/26V 8-Pin SOIC T/R | In den Warenkorb | |
|
|
LM2904N/NOPB | Texas Instruments | Operational Amplifiers - Op Amps | Op Amp Dual Low Power Amplifier ±13V/26V 8-Pin PDIP Tube | In den Warenkorb | |
|
|
LM2904ITPX/NOPB | Texas Instruments | Operational Amplifiers - Op Amps | Op Amp Dual Low Power Amplifier ±13V/26V 8-Pin DSBGA T/R | In den Warenkorb | |
|
|
LM2904PSR | Texas Instruments | Operational Amplifiers - Op Amps | Op Amp Dual GP ±13V/26V 8-Pin SOP T/R | In den Warenkorb | |
|
|
LM2904P | Texas Instruments | Operational Amplifiers - Op Amps | Op Amp Dual GP ±13V/26V 8-Pin PDIP Tube | In den Warenkorb | |
|
|
LM2904M/NOPB | Texas Instruments | Operational Amplifiers - Op Amps | Op Amp Dual Low Power Amplifier ±13V/26V 8-Pin SOIC Tube | In den Warenkorb | |
|
|
LM2904MX/NOPB | Texas Instruments | Operational Amplifiers - Op Amps | Op Amp Dual Low Power Amplifier ±13V/26V 8-Pin SOIC T/R | In den Warenkorb | |
|
|
LM2904MX/NOPB | Texas Instruments | Operational Amplifiers - Op Amps | Op Amp Dual Low Power Amplifier ±13V/26V 8-Pin SOIC T/R | In den Warenkorb | |
|
|
LM2904ITPX/NOPB | Texas Instruments | Operational Amplifiers - Op Amps | Op Amp Dual Low Power Amplifier ±13V/26V 8-Pin DSBGA T/R | In den Warenkorb | |
|
|
LM2904PE4 | Texas Instruments | Operational Amplifiers - Op Amps | Op Amp Dual GP ±13V/26V 8-Pin PDIP Tube | In den Warenkorb | |
|
|
UCC25710DW | Texas Instruments | PWM and Resonant Controllers | Voltage Mode PWM Controller 800mA 350kHz 20-Pin SOIC Tube | In den Warenkorb | |
|
|
LM2904DR | Texas Instruments | Operational Amplifiers - Op Amps | Op Amp Dual GP ±13V/26V 8-Pin SOIC T/R | In den Warenkorb | |