PMP4425, Automotive USB Charger with Linear Droop Compensation Reference Design

Referenzdesign unter Verwendung des Teils TPS2546QRTE von Texas Instruments

Hersteller

Texas Instruments
  • Anwendungskategorie
    Schnittstelle
  • Produkttyp
    USB Charger

Für Endprodukte

  • Automotive and Transportation
  • Desktop PC
  • Notebook
  • USB Port

Beschreibung

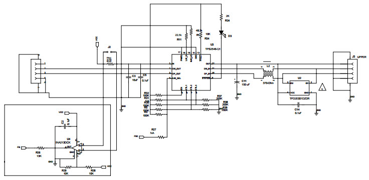
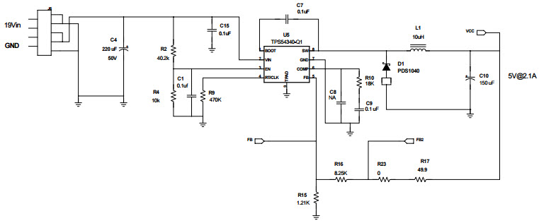
  • PMP4425, Reference Design provides detailed data for evaluating and verifying a USB charger, which uses a USB charge controller, a buck converter and a shunt amplifier. Additionally the design demonstrates an automotive USB charging port that offers short-to-battery protection. With the help of the shunt amplifier, the design is capable of compensating for the effects on Vdroop when a SmartPhone/tablet is connected to the USB charger using a cable that is roughly 2-3 meters in length. Compliance with almost all major SmartPhone/tablet manufacturers is supported due to programmable current limit up to 2.1 A, BC 1.2 compliant devices are supported as well as D+/D- divider modes of 2.7V/2.7V and 1.2V

Aktuelles über Elektronikkomponenten­

Wir haben unsere Datenschutzbestimmungen aktualisiert. Bitte nehmen Sie sich einen Moment Zeit, diese Änderungen zu überprüfen. Mit einem Klick auf "Ich stimme zu", stimmen Sie den Datenschutz- und Nutzungsbedingungen von Arrow Electronics zu.

Wir verwenden Cookies, um den Anwendernutzen zu vergrößern und unsere Webseite zu optimieren. Mehr über Cookies und wie man sie abschaltet finden Sie hier. Cookies und tracking Technologien können für Marketingzwecke verwendet werden.
Durch Klicken von „RICHTLINIEN AKZEPTIEREN“ stimmen Sie der Verwendung von Cookies auf Ihrem Endgerät und der Verwendung von tracking Technologien zu. Klicken Sie auf „MEHR INFORMATIONEN“ unten für mehr Informationen und Anleitungen wie man Cookies und tracking Technologien abschaltet. Das Akzeptieren von Cookies und tracking Technologien ist zwar freiwillig, das Blockieren kann aber eine korrekte Ausführung unserer Website verhindern, und bestimmte Werbung könnte für Sie weniger relevant sein.
Ihr Datenschutz ist uns wichtig. Lesen Sie mehr über unsere Datenschutzrichtlinien hier.