PMP4468, 18V-36Vdc Input, 5V/30W Active Clamp forward - Reference Design

Referenzdesign unter Verwendung des Teils LM5025AMTC/NOPB von Texas Instruments

Hersteller

Texas Instruments
  • Anwendungskategorie
    Spannungsversorgungen
  • Produkttyp
    Einzelausgangs Gleichspannungs Netzteil

Beschreibung

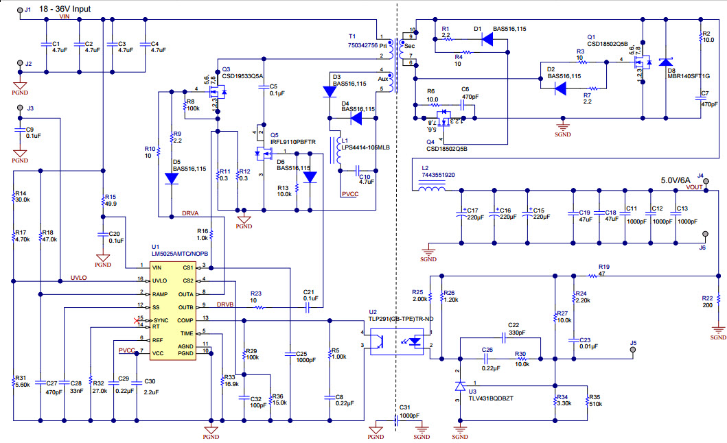
  • PMP4468, 18V-36Vdc Input, 5V/30W Active Clamp forward - Reference Design. The PMP4468 is a DC-DC isolated module reference design targeted for industrial and telecom applications. The DC input range is 18V-36V, with 24V typical and the output is 5V/6A. An active clamp forward controller LM5025A is used in the design. The efficiency is up to 90% with good thermal performance

Haupteigenschaften

  • Conversion Type
    DC to DC
  • Input Voltage
    18 to 36 V
  • Output Voltage
    5 V
  • Output Current
    6 A
  • Output Power
    30 W
  • Efficiency
    91.3 %
  • Topology
    Forward- Active Clamp|Forward- Synchronous

Aktuelles über Elektronikkomponenten­

Wir haben unsere Datenschutzbestimmungen aktualisiert. Bitte nehmen Sie sich einen Moment Zeit, diese Änderungen zu überprüfen. Mit einem Klick auf "Ich stimme zu", stimmen Sie den Datenschutz- und Nutzungsbedingungen von Arrow Electronics zu.

Wir verwenden Cookies, um den Anwendernutzen zu vergrößern und unsere Webseite zu optimieren. Mehr über Cookies und wie man sie abschaltet finden Sie hier. Cookies und tracking Technologien können für Marketingzwecke verwendet werden.
Durch Klicken von „RICHTLINIEN AKZEPTIEREN“ stimmen Sie der Verwendung von Cookies auf Ihrem Endgerät und der Verwendung von tracking Technologien zu. Klicken Sie auf „MEHR INFORMATIONEN“ unten für mehr Informationen und Anleitungen wie man Cookies und tracking Technologien abschaltet. Das Akzeptieren von Cookies und tracking Technologien ist zwar freiwillig, das Blockieren kann aber eine korrekte Ausführung unserer Website verhindern, und bestimmte Werbung könnte für Sie weniger relevant sein.
Ihr Datenschutz ist uns wichtig. Lesen Sie mehr über unsere Datenschutzrichtlinien hier.