PMP5098, 20W, 384KHz Power Supply Reference Design for Xilinx Virtex-6 FPGAs

Referenzdesign unter Verwendung des Teils TPS40400RHL von Texas Instruments

Hersteller

Texas Instruments
  • Anwendungskategorie
    Spannungsversorgungen
  • Produkttyp
    Mehrfach Gleichspannungs Netzteil

Für Endprodukte

  • Communications and Telecom
  • Power Supplies
  • Server AC to DC Supply
  • Video and Imaging

Beschreibung

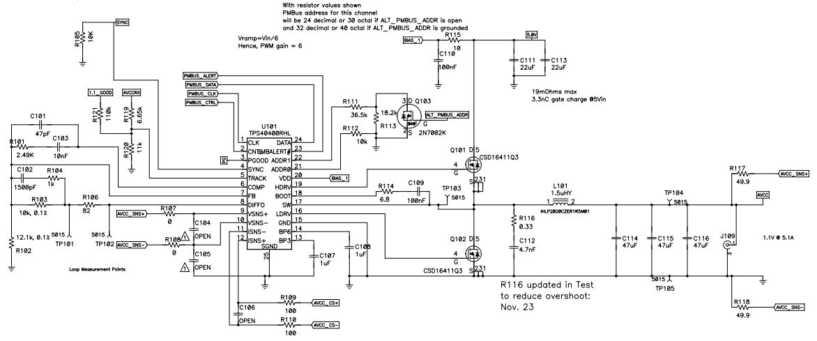
  • PMP5098, reference design uses four TPS40400 PMBUs synchronous buck controllers to regulate and control the Xilinx Virtex-6 FPGA rails. The output voltages can be dynamically adjusted within a 400mV range with 4mV steps. Additional PMBUs control includes of Fsw, ILIM, SS time, UVLO, thermal shut-down, ENABLE, PGOOD, UVP, OVP, and OCP modes. The design is ideal for applications that require having design flexibility for the Virtex 6 four output voltages through PMBUs programming, configuration, and control

Haupteigenschaften

  • Conversion Type
    DC to DC
  • Input Voltage
    5 V
  • Output Voltage
    1.1|1.1|1.2|1.8 V
  • Output Current
    1.5@1.2V|3.6@1.8V|3.45@1.1|5.1@1.1 A
  • Output Power
    20 W
  • Topology
    Buck

Aktuelles über Elektronikkomponenten­

Wir haben unsere Datenschutzbestimmungen aktualisiert. Bitte nehmen Sie sich einen Moment Zeit, diese Änderungen zu überprüfen. Mit einem Klick auf "Ich stimme zu", stimmen Sie den Datenschutz- und Nutzungsbedingungen von Arrow Electronics zu.

Wir verwenden Cookies, um den Anwendernutzen zu vergrößern und unsere Webseite zu optimieren. Mehr über Cookies und wie man sie abschaltet finden Sie hier. Cookies und tracking Technologien können für Marketingzwecke verwendet werden.
Durch Klicken von „RICHTLINIEN AKZEPTIEREN“ stimmen Sie der Verwendung von Cookies auf Ihrem Endgerät und der Verwendung von tracking Technologien zu. Klicken Sie auf „MEHR INFORMATIONEN“ unten für mehr Informationen und Anleitungen wie man Cookies und tracking Technologien abschaltet. Das Akzeptieren von Cookies und tracking Technologien ist zwar freiwillig, das Blockieren kann aber eine korrekte Ausführung unserer Website verhindern, und bestimmte Werbung könnte für Sie weniger relevant sein.
Ihr Datenschutz ist uns wichtig. Lesen Sie mehr über unsere Datenschutzrichtlinien hier.