PMP5130, 85VAC-265VAC Input 3.3V/3W Green-mode Flyback

Referenzdesign unter Verwendung des Teils UCC28600D von Texas Instruments

Hersteller

Texas Instruments
  • Anwendungskategorie
    Spannungsversorgungen
  • Produkttyp
    Wechsel- zu Gleichstrom Einfach Netzteil

Beschreibung

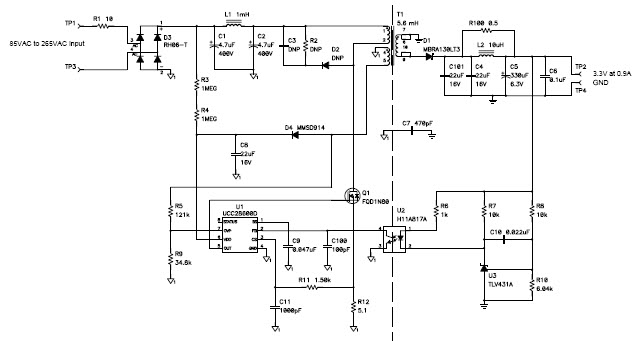
  • PMP5130, 85VAC-265VAC Input 3.3V/3W Green-mode Flyback. PMP5130 reference design uses the UCC28600 green-mode controller to generate a 3.3V/3W regulated output. The quasi-resonant switching of the UCC28600 allows this low-cost design to achieve a maximum load efficiency is over 70%, while the no load losses are less than 100mW

Haupteigenschaften

  • Conversion Type
    AC to DC
  • Input Voltage
    85 to 265 (AC) V
  • Output Voltage
    3.3 V
  • Output Current
    0.9 A
  • Output Power
    2.97 W
  • Topology
    Flyback- Quasi Resonant|Flyback- DCM

Aktuelles über Elektronikkomponenten­

Wir haben unsere Datenschutzbestimmungen aktualisiert. Bitte nehmen Sie sich einen Moment Zeit, diese Änderungen zu überprüfen. Mit einem Klick auf "Ich stimme zu", stimmen Sie den Datenschutz- und Nutzungsbedingungen von Arrow Electronics zu.

Wir verwenden Cookies, um den Anwendernutzen zu vergrößern und unsere Webseite zu optimieren. Mehr über Cookies und wie man sie abschaltet finden Sie hier. Cookies und tracking Technologien können für Marketingzwecke verwendet werden.
Durch Klicken von „RICHTLINIEN AKZEPTIEREN“ stimmen Sie der Verwendung von Cookies auf Ihrem Endgerät und der Verwendung von tracking Technologien zu. Klicken Sie auf „MEHR INFORMATIONEN“ unten für mehr Informationen und Anleitungen wie man Cookies und tracking Technologien abschaltet. Das Akzeptieren von Cookies und tracking Technologien ist zwar freiwillig, das Blockieren kann aber eine korrekte Ausführung unserer Website verhindern, und bestimmte Werbung könnte für Sie weniger relevant sein.
Ihr Datenschutz ist uns wichtig. Lesen Sie mehr über unsere Datenschutzrichtlinien hier.