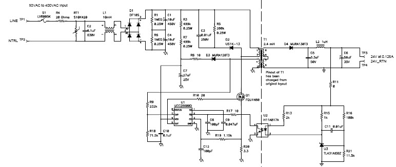
PMP5394, 90VAC-400VAC Input 24V/3W Quasi-Resonant Flyback Reference Design

Referenzdesign unter Verwendung des Teils UCC28600D von Texas Instruments

Hersteller

Texas Instruments
  • Anwendungskategorie
    Spannungsversorgungen
  • Produkttyp
    Wechsel- zu Gleichstrom Einfach Netzteil

Beschreibung

  • PMP5394, reference design provides and isolated 24V at 125mA from a wide range AC input. The UCC28600 flyback controller used in this design reduces standby power consumption by operating in burst mode at light loads, and increases efficiency at heavier loads by reducing switching losses through quasi-resonant valley switching

Haupteigenschaften

  • Conversion Type
    AC to DC
  • Input Voltage
    90 to 400 (AC) V
  • Output Voltage
    24 V
  • Output Current
    0.13 A
  • Output Power
    3 W
  • Topology
    Flyback- Quasi Resonant|Flyback- DCM

Aktuelles über Elektronikkomponenten­

Wir haben unsere Datenschutzbestimmungen aktualisiert. Bitte nehmen Sie sich einen Moment Zeit, diese Änderungen zu überprüfen. Mit einem Klick auf "Ich stimme zu", stimmen Sie den Datenschutz- und Nutzungsbedingungen von Arrow Electronics zu.

Wir verwenden Cookies, um den Anwendernutzen zu vergrößern und unsere Webseite zu optimieren. Mehr über Cookies und wie man sie abschaltet finden Sie hier. Cookies und tracking Technologien können für Marketingzwecke verwendet werden.
Durch Klicken von „RICHTLINIEN AKZEPTIEREN“ stimmen Sie der Verwendung von Cookies auf Ihrem Endgerät und der Verwendung von tracking Technologien zu. Klicken Sie auf „MEHR INFORMATIONEN“ unten für mehr Informationen und Anleitungen wie man Cookies und tracking Technologien abschaltet. Das Akzeptieren von Cookies und tracking Technologien ist zwar freiwillig, das Blockieren kann aber eine korrekte Ausführung unserer Website verhindern, und bestimmte Werbung könnte für Sie weniger relevant sein.
Ihr Datenschutz ist uns wichtig. Lesen Sie mehr über unsere Datenschutzrichtlinien hier.