PMP7033, High Voltage Flyback with Single Output: 6.2V @ 1A Reference Design

Referenzdesign unter Verwendung des Teils UCC28600D von Texas Instruments

Hersteller

Texas Instruments
  • Anwendungskategorie
    Spannungsversorgungen
  • Produkttyp
    Wechsel- zu Gleichstrom Einfach Netzteil

Für Endprodukte

  • Energy
  • Power Grid Monitor

Beschreibung

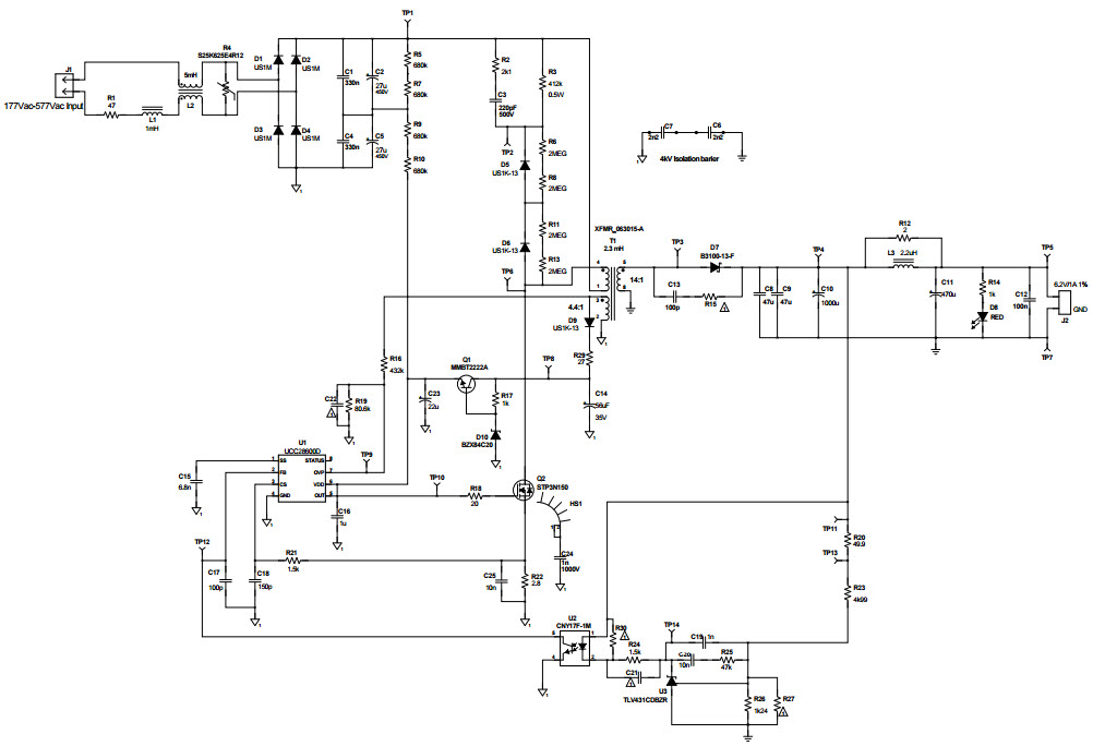
  • PMP7033, High Voltage Flyback with Single Output: 6.2V @ 1A Reference Design. This design is a high voltage flyback designed for 177Vac - 577Vac input voltage which provides 6.2V/1A regulated. The UCC28600 Quasi Resonant controller enable a high efficiency even at high input voltage

Haupteigenschaften

  • Conversion Type
    AC to DC
  • Input Voltage
    177 to 577 (AC) V
  • Output Voltage
    6.2 V
  • Output Current
    1 A
  • Output Power
    6.2 W
  • Efficiency
    72 %
  • Topology
    Flyback- Quasi Resonant

Aktuelles über Elektronikkomponenten­

Wir haben unsere Datenschutzbestimmungen aktualisiert. Bitte nehmen Sie sich einen Moment Zeit, diese Änderungen zu überprüfen. Mit einem Klick auf "Ich stimme zu", stimmen Sie den Datenschutz- und Nutzungsbedingungen von Arrow Electronics zu.

Wir verwenden Cookies, um den Anwendernutzen zu vergrößern und unsere Webseite zu optimieren. Mehr über Cookies und wie man sie abschaltet finden Sie hier. Cookies und tracking Technologien können für Marketingzwecke verwendet werden.
Durch Klicken von „RICHTLINIEN AKZEPTIEREN“ stimmen Sie der Verwendung von Cookies auf Ihrem Endgerät und der Verwendung von tracking Technologien zu. Klicken Sie auf „MEHR INFORMATIONEN“ unten für mehr Informationen und Anleitungen wie man Cookies und tracking Technologien abschaltet. Das Akzeptieren von Cookies und tracking Technologien ist zwar freiwillig, das Blockieren kann aber eine korrekte Ausführung unserer Website verhindern, und bestimmte Werbung könnte für Sie weniger relevant sein.
Ihr Datenschutz ist uns wichtig. Lesen Sie mehr über unsere Datenschutzrichtlinien hier.