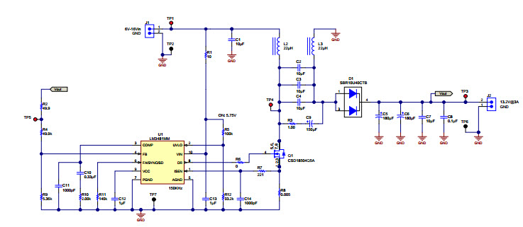
PMP9184C, 40W SEPIC converter (with dual-inductor)-high efficiency and operates over the automotive input range

Referenzdesign unter Verwendung des Teils LM3481MM von Texas Instruments

Hersteller

Texas Instruments
  • Anwendungskategorie
    Spannungsversorgungen
  • Produkttyp
    Einzelausgangs Gleichspannungs Netzteil

Für Endprodukte

  • Automotive and Transportation
  • Industrial
  • Medical and Healthcare

Beschreibung

  • Evaluation Board for This dual-inductor 13.2V@3A SEPIC converter achieves greater than 92% efficiency. It utilizes all surface mount components, maintains a low temperature rise and is capable of high peak load transients

Haupteigenschaften

  • Conversion Type
    DC to DC
  • Input Voltage
    6 to 16 V
  • Output Voltage
    13.2 V
  • Output Current
    3 A
  • Output Power
    39.6 W
  • Efficiency
    92 %
  • Topology
    SEPIC- CCM

Aktuelles über Elektronikkomponenten­

Wir haben unsere Datenschutzbestimmungen aktualisiert. Bitte nehmen Sie sich einen Moment Zeit, diese Änderungen zu überprüfen. Mit einem Klick auf "Ich stimme zu", stimmen Sie den Datenschutz- und Nutzungsbedingungen von Arrow Electronics zu.

Wir verwenden Cookies, um den Anwendernutzen zu vergrößern und unsere Webseite zu optimieren. Mehr über Cookies und wie man sie abschaltet finden Sie hier. Cookies und tracking Technologien können für Marketingzwecke verwendet werden.
Durch Klicken von „RICHTLINIEN AKZEPTIEREN“ stimmen Sie der Verwendung von Cookies auf Ihrem Endgerät und der Verwendung von tracking Technologien zu. Klicken Sie auf „MEHR INFORMATIONEN“ unten für mehr Informationen und Anleitungen wie man Cookies und tracking Technologien abschaltet. Das Akzeptieren von Cookies und tracking Technologien ist zwar freiwillig, das Blockieren kann aber eine korrekte Ausführung unserer Website verhindern, und bestimmte Werbung könnte für Sie weniger relevant sein.
Ihr Datenschutz ist uns wichtig. Lesen Sie mehr über unsere Datenschutzrichtlinien hier.