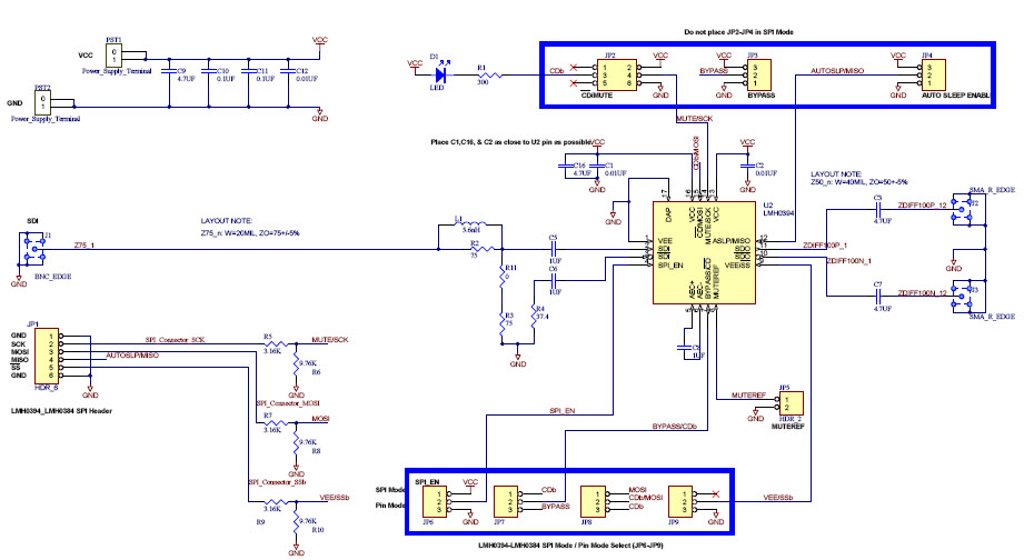
SD394EVK, Evaluation Board for the LMH0394, 3G/HD/SD SDI Adaptive Cable Equalizer

Referenzdesign unter Verwendung des Teils LMH0394SQ von Texas Instruments

Hersteller

Texas Instruments
  • Anwendungskategorie
    Drahtgebundene Kommunikation
  • Produkttyp
    Entzerrer

Zugehörige Dokumente

Für Endprodukte

  • Video Routing and Switching Systems

Beschreibung

  • SD394EVK, an Evaluation Board designed to demonstrate the performance and capabilities of the LMH0394 3G HD/SD SDI Low Power Extended Reach Adaptive Cable Equalizer. The board accepts 75 input signals conforming to the SMPTE 424M, SMPTE 292M or SMPTE 259M standards. The LMH0394 will restore the input signal after it has been attenuated by coaxial cable

Aktuelles über Elektronikkomponenten­

Wir haben unsere Datenschutzbestimmungen aktualisiert. Bitte nehmen Sie sich einen Moment Zeit, diese Änderungen zu überprüfen. Mit einem Klick auf "Ich stimme zu", stimmen Sie den Datenschutz- und Nutzungsbedingungen von Arrow Electronics zu.

Wir verwenden Cookies, um den Anwendernutzen zu vergrößern und unsere Webseite zu optimieren. Mehr über Cookies und wie man sie abschaltet finden Sie hier. Cookies und tracking Technologien können für Marketingzwecke verwendet werden.
Durch Klicken von „RICHTLINIEN AKZEPTIEREN“ stimmen Sie der Verwendung von Cookies auf Ihrem Endgerät und der Verwendung von tracking Technologien zu. Klicken Sie auf „MEHR INFORMATIONEN“ unten für mehr Informationen und Anleitungen wie man Cookies und tracking Technologien abschaltet. Das Akzeptieren von Cookies und tracking Technologien ist zwar freiwillig, das Blockieren kann aber eine korrekte Ausführung unserer Website verhindern, und bestimmte Werbung könnte für Sie weniger relevant sein.
Ihr Datenschutz ist uns wichtig. Lesen Sie mehr über unsere Datenschutzrichtlinien hier.