SI2457FS18-EVB, Evaluation Board for the SI2457 ISOmodem Chip with a UART Interface
Referenzdesign unter Verwendung des Teils SI2457-C-FT von Silicon Labs
Zugehörige Dokumente
Für Endprodukte
- Medical and Healthcare
- Patient Monitoring
- Point-of-sale Terminals
- Security System
- Set-Top Box
- Smart Phone
Beschreibung
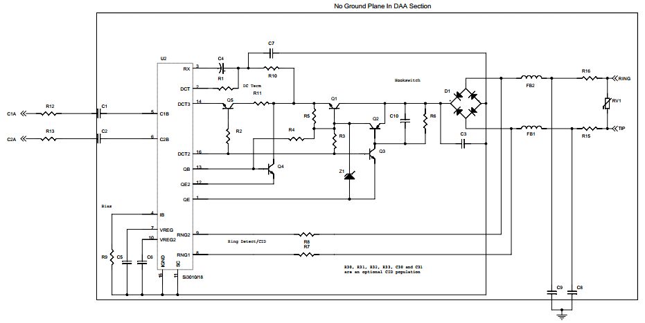
- SI2457FS18-EVB, Evaluation Board for the SI2457 ISOmodem Chip with a UART Interface. The EVB consists of a motherboard with a power supply, an RS-232 and USB interface, other ease-of-use features, and a complete removable modem module on a daughter card
Empfohlene Bauteile (30)
| Teilenummer | Hersteller | Typ | Beschreibung | |||
|---|---|---|---|---|---|---|
|
|
UA7805CKCS | Texas Instruments | Linear Regulators | Standard Regulator Pos 5V 1.5A 3-Pin(3+Tab) TO-220 Tube | In den Warenkorb | |
|
|
TPS77601DR | Texas Instruments | Linear Regulators | LDO Regulator Pos 1.2V to 5.5V 0.5A 8-Pin SOIC T/R | In den Warenkorb | |
|
|
DS1818-10+T&R | Analog Devices | Supervisory Circuits | Processor Supervisor 2.88V 1 Active Low/Open Drain 3-Pin TO-92 T/R | In den Warenkorb | |
|
|
DS1818-10+ | Analog Devices | Supervisory Circuits | Processor Supervisor 2.88V 1 Active Low/Open Drain 3-Pin TO-92 Bag | In den Warenkorb | |
|
|
MAX3237ECAI+ | Analog Devices | Bus Line Transceivers | Quint Transmitter Triple Receiver RS-232 28-Pin SSOP Tube | In den Warenkorb | |
|
|
MAX3237EAI+ | Analog Devices | Bus Line Transceivers | Quint Transmitter Triple Receiver RS-232 28-Pin SSOP Tube | In den Warenkorb | |
|
|
CP2102N-A02-GQFN24R | Silicon Labs | USB Interface ICs | Full Speed USB to UART Bridge USB 2.0 3.3V T/R Medical 24-Pin QFN EP | In den Warenkorb | |
|
|
UA7805CKCSE3 | Texas Instruments | Linear Regulators | Standard Regulator Pos 5V 1.5A 3-Pin(3+Tab) TO-220 Tube | In den Warenkorb | |
|
|
CP2102N-A02-GQFN20R | Silicon Labs | USB Interface ICs | Full Speed USB to UART Bridge USB 2.0 3.3V T/R Medical 20-Pin QFN EP | In den Warenkorb | |
|
|
CP2102N-A02-GQFN24 | Silicon Labs | USB Interface ICs | Full Speed USB to UART Bridge USB 2.0 3.3V Tube Medical 24-Pin QFN EP | In den Warenkorb | |
|
|
LM386M-1/NOPB | Texas Instruments | Audio Amplifiers | Audio Amp Speaker 1-CH Mono 0.325W Class-AB 8-Pin SOIC Tube | In den Warenkorb | |
|
|
MAX3237EEAI+ | Analog Devices | Bus Line Transceivers | Quint Transmitter Triple Receiver RS-232 28-Pin SSOP Tube | In den Warenkorb | |