SI5342-D-EVB, Evaluation Board based on Si5342 Any-Frequency, Any-Output, Jitter-Attenuating Clock Multiplier, rev.D
Referenzdesign unter Verwendung des Teils Si5342A-D von Silicon Labs
Für Endprodukte
- Clock and Timing Devices
- Ethernet Routers & Switches
- SONET/SDH
- Telecom & Networking Cards
- Test and Measurement
- Video Broadcasting
Beschreibung
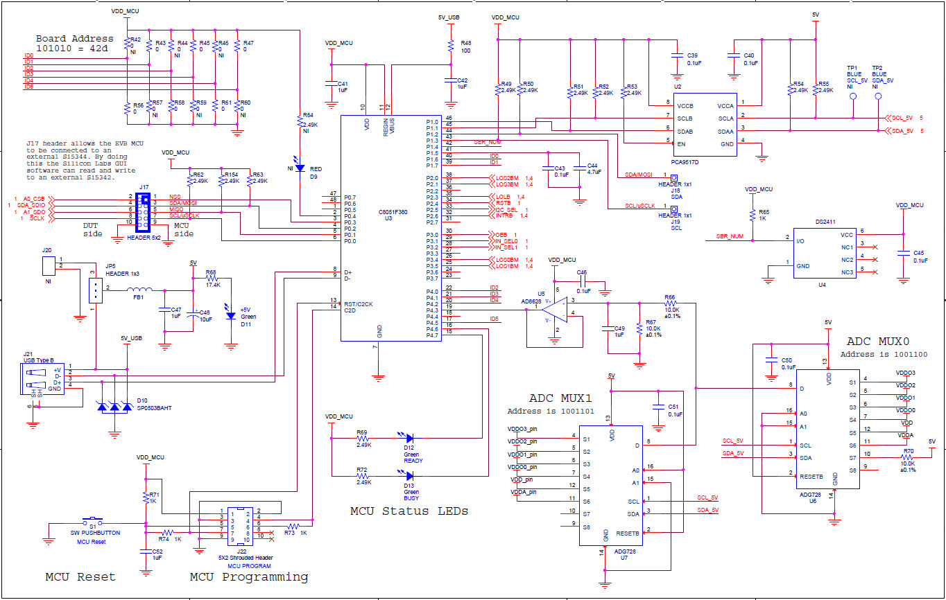
- SI5342-D-EVB, Evaluation Board is used for evaluating the Si5342 Any-Frequency, Any-Output, Jitter-Attenuating Clock Multiplier revision D. The device revision is distinguished by a white 1 inch x 0.187 inch label with the text SI5342-D-EB installed in the lower left hand corner of the board. (For ordering purposes only, the terms EB and EVB refer to the board and the kit respectively
Empfohlene Bauteile (16)
| Teilenummer | Hersteller | Typ | Beschreibung | |||
|---|---|---|---|---|---|---|
|
|
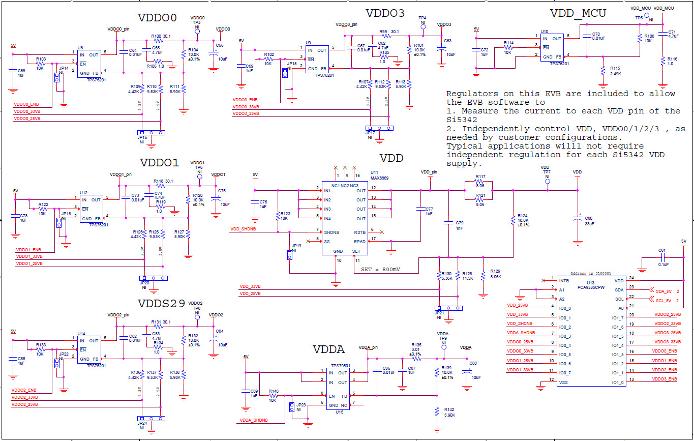
TPS76201DBVR | Texas Instruments | Linear Regulators | LDO Regulator Pos 0.7V to 5.5V 0.1A 5-Pin SOT-23 T/R | In den Warenkorb | |
|
|
CX3225SB48000D0FPJC1 | Kyocera | Crystals | Crystal 48MHz ±10ppm (Tol) ±15ppm (Stability) 8pF FUND 23Ohm 4-Pin SMD T/R | In den Warenkorb | |
|
|
MAX8869EUE50+T | Analog Devices | Linear Regulators | LDO Regulator Pos 0.8V to 5V5V 1A 16-Pin TSSOP EP T/R | In den Warenkorb | |
|
|
ADG728BRUZ | Analog Devices | Analog Switch Multiplexers | Analog Multiplexer Single 8:1 16-Pin TSSOP Tube | In den Warenkorb | |
|
|
TPS76201DBVT | Texas Instruments | Linear Regulators | LDO Regulator Pos 0.7V to 5.5V 0.1A 5-Pin SOT-23 T/R | In den Warenkorb | |
|
|
DS2411P+ | Analog Devices | Memory Misc | Silicon Serial Number 6-Pin TSOC Tube | In den Warenkorb | |
|
|
TPS76201DBVRG4 | Texas Instruments | Linear Regulators | LDO Regulator Pos 0.7V to 5.5V 0.1A 5-Pin SOT-23 T/R | In den Warenkorb | |
|
|
MAX8869EUE50+ | Analog Devices | Linear Regulators | LDO Regulator Pos 0.8V to 5V5V 1A 16-Pin TSSOP EP Tube | In den Warenkorb | |
|
|
TPS79501DRBT | Texas Instruments | Linear Regulators | LDO Regulator Pos 1.2V to 5.5V 0.5A 8-Pin VSON EP T/R | In den Warenkorb | |
|
|
C8051F380-GQ | Silicon Labs | Microcontrollers - MCUs | MCU 8-bit 8051 CISC 64KB Flash 2.5V/3.3V 48-Pin TQFP Tray | In den Warenkorb | |
|
|
DS2411P+ | Analog Devices | Memory Misc | Silicon Serial Number 6-Pin TSOC Tube | In den Warenkorb | |
|
|
AD8628AUJZ-REEL | Analog Devices | Operational Amplifiers - Op Amps | Op Amp Single Auto Zero/Chopper R-R I/O ±2.5V/5V 5-Pin TSOT T/R | In den Warenkorb | |