SY58600U, Evaluation Board for SY58600U Ultra-Precision Differential CML and LVPECL Line Driver/Receiver w/Internal Termination

Referenzdesign unter Verwendung des Teils SY58600U von Microchip Technology

Hersteller

Microchip Technology
  • Anwendungskategorie
    Schnittstelle
  • Produkttyp
    SPI Schnittstelle

Für Endprodukte

  • GB Ethernet Switch
  • SONET

Beschreibung

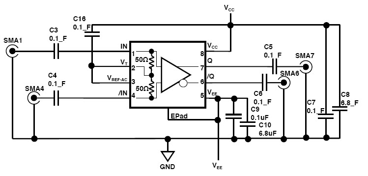
  • SY58600U, Evaluation Board is designed for convenient set-up and quick evaluation of the SY58600U. It allows the user to evaluate the part over the full voltage-range of the parts without requiring any modifications to the board. The evaluation board standard configuration is AC-coupled for direct interface to a 50 Ohm compatible oscilloscope without split supplies. for applications that require a DC-coupled configuration, step-by-step instructions for modifying the board are included

Haupteigenschaften

  • Interface Standards
    SPI
  • Supply Voltage
    Single(2.5,3.3) V
  • Functions
    Line Driver/Receiver

Aktuelles über Elektronikkomponenten­

Wir haben unsere Datenschutzbestimmungen aktualisiert. Bitte nehmen Sie sich einen Moment Zeit, diese Änderungen zu überprüfen. Mit einem Klick auf "Ich stimme zu", stimmen Sie den Datenschutz- und Nutzungsbedingungen von Arrow Electronics zu.

Wir verwenden Cookies, um den Anwendernutzen zu vergrößern und unsere Webseite zu optimieren. Mehr über Cookies und wie man sie abschaltet finden Sie hier. Cookies und tracking Technologien können für Marketingzwecke verwendet werden.
Durch Klicken von „RICHTLINIEN AKZEPTIEREN“ stimmen Sie der Verwendung von Cookies auf Ihrem Endgerät und der Verwendung von tracking Technologien zu. Klicken Sie auf „MEHR INFORMATIONEN“ unten für mehr Informationen und Anleitungen wie man Cookies und tracking Technologien abschaltet. Das Akzeptieren von Cookies und tracking Technologien ist zwar freiwillig, das Blockieren kann aber eine korrekte Ausführung unserer Website verhindern, und bestimmte Werbung könnte für Sie weniger relevant sein.
Ihr Datenschutz ist uns wichtig. Lesen Sie mehr über unsere Datenschutzrichtlinien hier.