TIDA-00053, 1A, Single cell, Linear Charger for LiFePO4 Applications
Referenzdesign unter Verwendung des Teils BQ25070DQC von Texas Instruments
Zugehörige Dokumente
Für Endprodukte
- Consumer Electronics Control
- Portable Consumer Electronics
Beschreibung
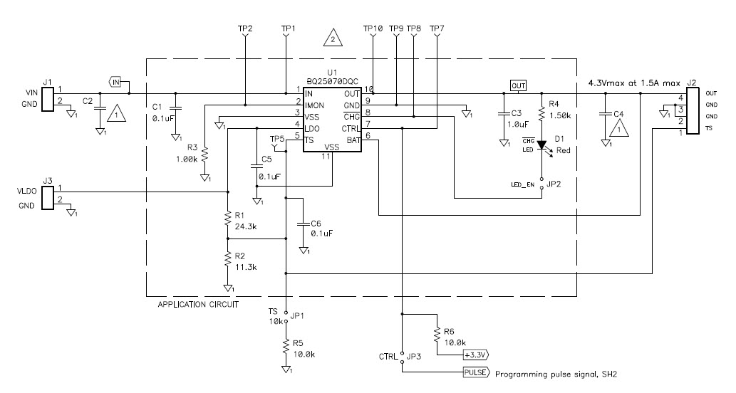
- TIDA-00053, This reference design is designed to deliver up to 1 A of continuous current to the battery and/or system. It has a 4.9 VDC, 50 mA max internal LDO that can be used for USB applications or any other need. It uses the bq25070, a highly integrated LiFePO4 linear battery charger, in order to target the solution at space-limited portable applications. It operates from either a USB port or AC Adapter and charges a single-cell LiFePO4 battery with up to 1 A of charge current. The 30 V maximum input voltage rating with 10.5 V input overvoltage protections supports low-cost unregulated adapters
Haupteigenschaften
-
Battery TypeLithium-Ion
-
Input Voltage30 V
-
Number of Battery Cells1
Empfohlene Bauteile (9)
| Teilenummer | Hersteller | Typ | Beschreibung | |||
|---|---|---|---|---|---|---|
|
|
MC74HC74ADTR2G | onsemi | Flip Flops | Flip Flop D-Type Pos-Edge 2-Element 14-Pin TSSOP W T/R | In den Warenkorb | |
|
|
TPS76133DBVR | Texas Instruments | Linear Regulators | LDO Regulator Pos 3.3V 0.1A 5-Pin SOT-23 T/R | In den Warenkorb | |
|
|
SN74LV175APW-P | Texas Instruments | Flip Flops | Flip Flop D-Type Bus Interface Pos-Edge 1-Element 16-Pin TSSOP | In den Warenkorb | |
|
|
SN74LV175APWG4 | Texas Instruments | Flip Flops | Flip Flop D-Type Bus Interface Pos-Edge 1-Element 16-Pin TSSOP Tube | In den Warenkorb | |
|
|
SN74LVC2G132DCTR | Texas Instruments | Logic Gates | NAND Gate 2-Element 2-IN CMOS 8-Pin SSOP T/R | In den Warenkorb | |
|
|
SN74HC10QPWREP | Texas Instruments | Logic Gates | NAND Gate 3-Element 3-IN CMOS 14-Pin TSSOP T/R | In den Warenkorb | |
|
|
SN74LV175APWR | Texas Instruments | Flip Flops | Flip Flop D-Type Bus Interface Pos-Edge Push-Pull 1-Element 16-Pin TSSOP T/R | In den Warenkorb | |
|
|
BQ25070DQCT | Texas Instruments | Battery Management ICs | Linear Battery Charger Li-FePO4 1000mA 3.5V 10-Pin WSON EP T/R | In den Warenkorb | |
|
|
BQ25070DQCR | Texas Instruments | Battery Management ICs | Linear Battery Charger Li-FePO4 1000mA 3.5V 10-Pin WSON EP T/R | In den Warenkorb | |