TIDA-00177, Two-Wire Interface to a HIPERFACE DSL Encoder Reference Design

Referenzdesign unter Verwendung des Teils SN65HVD78D von Texas Instruments

Hersteller

Texas Instruments
  • Anwendungskategorie
    Schnittstelle
  • Produkttyp
    RS-485 Schnittstelle

Beschreibung

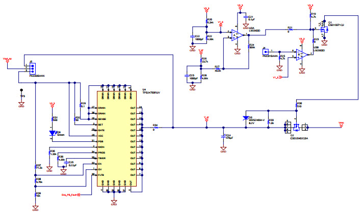
  • TIDA-00177, Two-Wire Interface to a HIPERFACE DSL Encoder Reference Design. The TIDA-00177 reference design is an EMC compliant industrial interface to a two-wire HIPERFACE DSL encoder. Applications include industrial servo drives. The design features a 3.3-V supply RS485 transceiver and line termination and coupling for encoder power over RS485 as per HIPERFACE DSL specification. The design has been tested up to 100m cable length with an integrated cable, where the encoder's two-wire twisted pair was integrated in the same motor cable. The encoder connector output is protected against over-voltage and short circuit to prevent damage to an encoder or during a cable short. The design features an industrial compliant 24-V input with wide range from 18-36V

Haupteigenschaften

  • Interface Standards
    RS-485
  • Input Voltage
    18 to 36 V
  • Functions
    Line Transmitter/Receiver

Aktuelles über Elektronikkomponenten­

Wir haben unsere Datenschutzbestimmungen aktualisiert. Bitte nehmen Sie sich einen Moment Zeit, diese Änderungen zu überprüfen. Mit einem Klick auf "Ich stimme zu", stimmen Sie den Datenschutz- und Nutzungsbedingungen von Arrow Electronics zu.

Wir verwenden Cookies, um den Anwendernutzen zu vergrößern und unsere Webseite zu optimieren. Mehr über Cookies und wie man sie abschaltet finden Sie hier. Cookies und tracking Technologien können für Marketingzwecke verwendet werden.
Durch Klicken von „RICHTLINIEN AKZEPTIEREN“ stimmen Sie der Verwendung von Cookies auf Ihrem Endgerät und der Verwendung von tracking Technologien zu. Klicken Sie auf „MEHR INFORMATIONEN“ unten für mehr Informationen und Anleitungen wie man Cookies und tracking Technologien abschaltet. Das Akzeptieren von Cookies und tracking Technologien ist zwar freiwillig, das Blockieren kann aber eine korrekte Ausführung unserer Website verhindern, und bestimmte Werbung könnte für Sie weniger relevant sein.
Ihr Datenschutz ist uns wichtig. Lesen Sie mehr über unsere Datenschutzrichtlinien hier.