TIDA-00203, Compact CAN-to-Ethernet Converter using 32-bit ARM Cortex-M4F MCU Reference Design
Referenzdesign unter Verwendung des Teils TM4C129XNCZAD von Texas Instruments
Für Endprodukte
- Data Logger
- DSL Gateway
- Energy Meter
- Industrial
- Industrial Automation HMI
- Inverter Drives
- Motor Driver
- Power Meter
- Relay Driver
- Remote System
Beschreibung
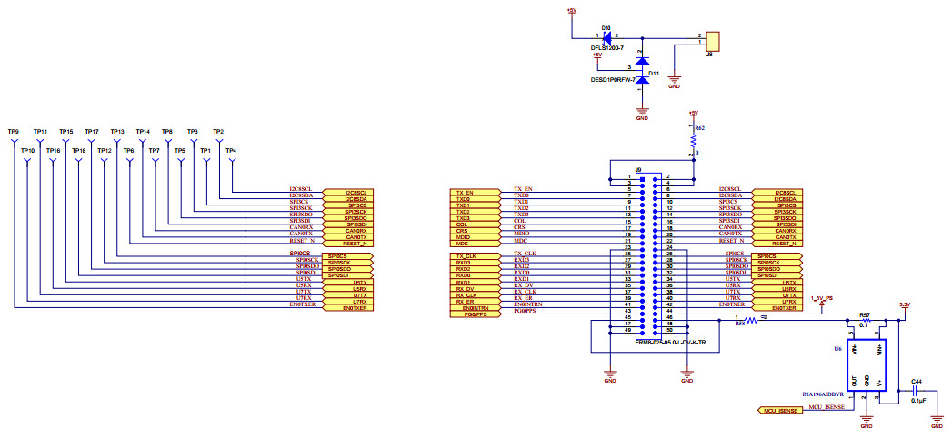
- TIDA-00203, Compact CAN-to-Ethernet Converter using 32-bit ARM Cortex-M4F MCU Reference Design. This reference design demonstrates a small form-factor Controller Access Network (CAN)-to-Ethernet converter using the TM4C129XNCZAD 32-bit ARM Cortex-M4F MCU. Supporting 10/100 Base-T compliant with IEEE 802.3 standard, this reference design is useful for industrial drives monitoring and control, as well as Supervisory Control and Data Acquisition (SCADA) systems. The same hardware can be used as a CAN-to-Ethernet gateway or bridge with simple changes in the firmware
Haupteigenschaften
-
Embedded System TypeMCU
-
Family NameTiva C
-
Core ProcessorARM Cortex-M4F
Empfohlene Bauteile (9)
| Teilenummer | Hersteller | Typ | Beschreibung | |||
|---|---|---|---|---|---|---|
|
|
SN65HVD72DR | Texas Instruments | Bus Line Transceivers | Single Transmitter/Receiver RS-422/RS-485 8-Pin SOIC T/R | In den Warenkorb | |
|
|
SN65HVD256D | Texas Instruments | Controller Area Network - CAN Transceivers | CAN 1Mbps 5V 8-Pin SOIC Tube | In den Warenkorb | |
|
|
TPS62177DQCR | Texas Instruments | DC to DC Converter and Switching Regulator Chip | Conv DC-DC 4.75V to 28V Synchronous Step Down Single-Out 3.3V 0.5A 10-Pin WSON EP T/R | In den Warenkorb | |
|
|
TPS62177DQCT | Texas Instruments | DC to DC Converter and Switching Regulator Chip | Conv DC-DC 4.75V to 28V Synchronous Step Down Single-Out 3.3V 0.5A 10-Pin WSON EP T/R | In den Warenkorb | |
|
|
INA196AIDBVR | Texas Instruments | Special Purpose Amplifiers | SP Amp Current Shunt Monitor Single 18V 5-Pin SOT-23 T/R | In den Warenkorb | |
|
|
TM4C129XNCZADI3R | Texas Instruments | Microcontrollers - MCUs | MCU 32-bit ARM Cortex M4F 1MB Flash 3.3V 212-Pin NFBGA T/R | In den Warenkorb | |
|
|
TM4C129XNCZADT3 | Texas Instruments | Microcontrollers - MCUs | MCU 32-bit ARM Cortex M4F 1MB Flash 3.3V 212-Pin NFBGA Tray | In den Warenkorb | |
|
|
TM4C129XNCZADI3 | Texas Instruments | Microcontrollers - MCUs | MCU 32-bit ARM Cortex M4F 1MB Flash 3.3V 212-Pin NFBGA Tray | In den Warenkorb | |
|
|
TM4C129XNCZADT3R | Texas Instruments | Microcontrollers - MCUs | MCU 32-bit ARM Cortex M4F 1MB Flash 3.3V 212-Pin NFBGA T/R | In den Warenkorb | |