TIDA-00499, Transient Recorder AFE Using Differential Amplifiers and HS ADC Reference Design

Referenzdesign unter Verwendung des Teils THS4531IDGK von Texas Instruments

Hersteller

Texas Instruments
  • Anwendungskategorie
    Verstärker und Komparatoren
  • Produkttyp
    Differenzieller Verstärker

Beschreibung

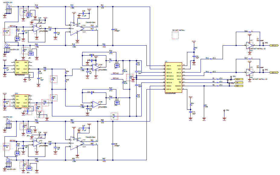
  • TIDA-00499, Transient Recorder AFE Using Differential Amplifiers and HS ADC Reference Design. While Transient Recorders capture disturbances that can peak and decay well within a microsecond. This Design demonstrates the capturing of transient inputs at up to 1 MHz. Both positive and negative transients (<=2kV peak) can be captured with varying resolution based on application need (12-14 bit resolution) and within 10% accuracy using a differential amplifier driving a high speed converter

Haupteigenschaften

  • Number of Supplies
    Single
  • Supply Voltage
    1.8 to 5.5 V

Aktuelles über Elektronikkomponenten­

Wir haben unsere Datenschutzbestimmungen aktualisiert. Bitte nehmen Sie sich einen Moment Zeit, diese Änderungen zu überprüfen. Mit einem Klick auf "Ich stimme zu", stimmen Sie den Datenschutz- und Nutzungsbedingungen von Arrow Electronics zu.

Wir verwenden Cookies, um den Anwendernutzen zu vergrößern und unsere Webseite zu optimieren. Mehr über Cookies und wie man sie abschaltet finden Sie hier. Cookies und tracking Technologien können für Marketingzwecke verwendet werden.
Durch Klicken von „RICHTLINIEN AKZEPTIEREN“ stimmen Sie der Verwendung von Cookies auf Ihrem Endgerät und der Verwendung von tracking Technologien zu. Klicken Sie auf „MEHR INFORMATIONEN“ unten für mehr Informationen und Anleitungen wie man Cookies und tracking Technologien abschaltet. Das Akzeptieren von Cookies und tracking Technologien ist zwar freiwillig, das Blockieren kann aber eine korrekte Ausführung unserer Website verhindern, und bestimmte Werbung könnte für Sie weniger relevant sein.
Ihr Datenschutz ist uns wichtig. Lesen Sie mehr über unsere Datenschutzrichtlinien hier.