TIDA-00525, 12V BLDC Server Fan with Sensorless Sinusoidal Control Reference Design

Referenzdesign unter Verwendung des Teils DRV10975ZPWPR von Texas Instruments

Hersteller

Texas Instruments
  • Anwendungskategorie
    Motorkontrolle
  • Produkttyp
    Gleichstrom Motorkontrolle

Beschreibung

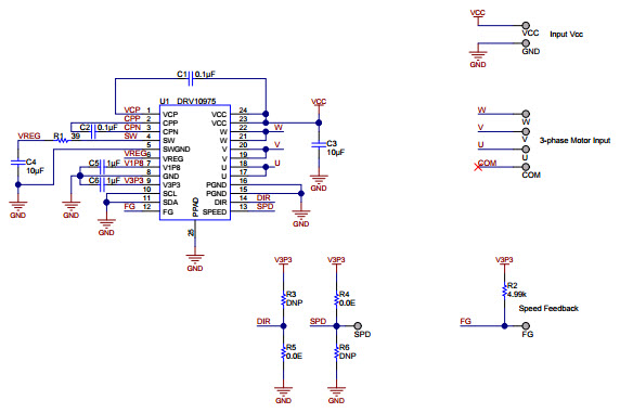
  • TIDA-00525, 12V BLDC Server Fan with Sensorless Sinusoidal Control Reference Design. This is a reference design for a 12V 3-phase brushless DC fan, intended for server cooling applications. It is based on a single IC controller, the DRV10975, which drives sensorless BLDC motors with sinusoidal current that minimizes acoustic noise and torque ripple. The design requires no microcontroller or firmware, enabling a faster time to market

Haupteigenschaften

  • Motor Type
    DC Motor

Aktuelles über Elektronikkomponenten­

Wir haben unsere Datenschutzbestimmungen aktualisiert. Bitte nehmen Sie sich einen Moment Zeit, diese Änderungen zu überprüfen. Mit einem Klick auf "Ich stimme zu", stimmen Sie den Datenschutz- und Nutzungsbedingungen von Arrow Electronics zu.

Wir verwenden Cookies, um den Anwendernutzen zu vergrößern und unsere Webseite zu optimieren. Mehr über Cookies und wie man sie abschaltet finden Sie hier. Cookies und tracking Technologien können für Marketingzwecke verwendet werden.
Durch Klicken von „RICHTLINIEN AKZEPTIEREN“ stimmen Sie der Verwendung von Cookies auf Ihrem Endgerät und der Verwendung von tracking Technologien zu. Klicken Sie auf „MEHR INFORMATIONEN“ unten für mehr Informationen und Anleitungen wie man Cookies und tracking Technologien abschaltet. Das Akzeptieren von Cookies und tracking Technologien ist zwar freiwillig, das Blockieren kann aber eine korrekte Ausführung unserer Website verhindern, und bestimmte Werbung könnte für Sie weniger relevant sein.
Ihr Datenschutz ist uns wichtig. Lesen Sie mehr über unsere Datenschutzrichtlinien hier.