TIDC-CC2650-UTAG, SimpleLink CC2650 tag - Ultra-compact Bluetooth Smart Reference Design
Referenzdesign unter Verwendung des Teils CC2650F128RSM von Texas Instruments
Zugehörige Dokumente
- CC2650 uTag (Micro Tag) Ultra-Compact Bluetooth Smart CAD Files
- CC2650 uTag (Micro Tag) Ultra-Compact Bluetooth Smart BOM
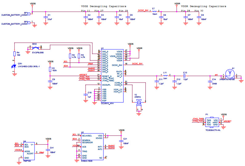
- CC2650 uTag (Micro Tag) Ultra-Compact Bluetooth Smart Schematic
- CC2650 uTag (Micro Tag) Ultra-Compact Bluetooth Smart Gerber
- CC2650 uTag (Micro Tag) Ultra-Compact Bluetooth Smart PCB
- CC2650 uTag (Micro Tag) Ultra-Compact Bluetooth Smart Assembly Drawing
Für Endprodukte
- Bluetooth
- Environmental Sensor
- Home Automation
- IoT Applications
- Medical Appliances
- Smart Watch
Beschreibung
- TIDC-CC2650-UTAG, SimpleLink CC2650 tag - Ultra-compact Bluetooth Smart Reference Design. The SimpleLink Bluetooth Smart CC2650 tag is an ultra-compact reference design for the SimpleLink CC26xx device family. The reference design is suitable for any Internet of Things (IoT) application requiring minimal footprint such as Bluetooth Smart beacons, medical applications and environmental wireless sensing for home automation
Empfohlene Bauteile (10)
| Teilenummer | Hersteller | Typ | Beschreibung | |||
|---|---|---|---|---|---|---|
|
|
NX2016SA_26.000MHZ_STD-CZS-2 | NIHON DEMPA KOGYO CO., LTD | Crystals | Crystal 26MHz ±20ppm (Tol) ±40ppm (Stability) 6pF FUND 80Ohm 4-Pin SMD T/R/Tray | In den Warenkorb | |
|
|
NX2016SA-24M-EXS00A-CS08891 | NIHON DEMPA KOGYO CO., LTD | Crystals | Crystal 24MHz ±10ppm (Tol) 8pF FUND 60Ohm 4-Pin SMD T/R | In den Warenkorb | |
|
|
NX2016SA-48.000000M-EXS00A-CS05517 | NIHON DEMPA KOGYO CO., LTD | Crystals | Crystal 48MHz ±10ppm (Tol) ±85ppm (Stability) 7pF FUND 40Ohm 4-Pin SMD | In den Warenkorb | |
|
|
NX2016SA 32MHZ EXS00A-CS06465 | NIHON DEMPA KOGYO CO., LTD | Crystals | Crystal Units For Automotive | In den Warenkorb | |
|
|
NX2016SA-25MHZ-EXS00A-CS11321 | NIHON DEMPA KOGYO CO., LTD | Crystals | Crystal 25MHz ±20ppm (Tol) ±40ppm (Stability) 6pF FUND 80Ohm 4-Pin SMD T/R | In den Warenkorb | |
|
|
TMP102AIDRLR | Texas Instruments | Temperature and Humidity Sensors | Temperature Sensor Digital Serial (2-Wire, I2C, SMBus) 6-Pin SOT-563 T/R | In den Warenkorb | |
|
|
NX2016SA_24.000MHZ_STD-CZS-2 | NIHON DEMPA KOGYO CO., LTD | Crystals | Crystal 24MHz ±15ppm (Tol) ±25ppm (Stability) 8pF FUND 80Ohm 4-Pin SMD Automotive AEC-Q200 | In den Warenkorb | |
|
|
NX2016SA-27.12MHZ-EXS00A-CS11337 | NIHON DEMPA KOGYO CO., LTD | Crystals | Crystal 27.12MHz ±30ppm (Tol) ±40ppm (Stability) 6pF FUND 60Ohm 4-Pin SMD | In den Warenkorb | |
|
|
CC2650F128RSMT | Texas Instruments | Combo Wireless Modules | BT+ZigBee Module 2400MHz Medical 32-Pin VQFN EP T/R | In den Warenkorb | |
|
|
CC2650F128RSMR | Texas Instruments | Combo Wireless Modules | BT+ZigBee Module 2400MHz Medical 32-Pin VQFN EP T/R | In den Warenkorb | |