TIDM-G2XXSMOKEDETECTOR, Smoke Detector Reference Design with Ultra Low Power MCU

Referenzdesign unter Verwendung des Teils MSP430G2553IN20 von Texas Instruments

Hersteller

Texas Instruments
  • Anwendungskategorie
    Eingebettete Systeme
  • Produkttyp
    Mikrocontroller

Beschreibung

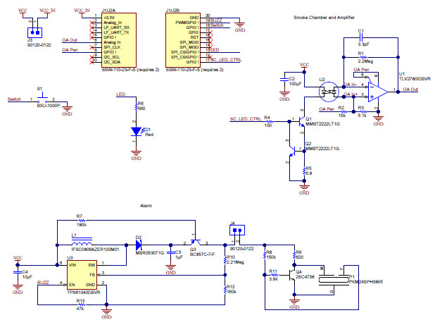
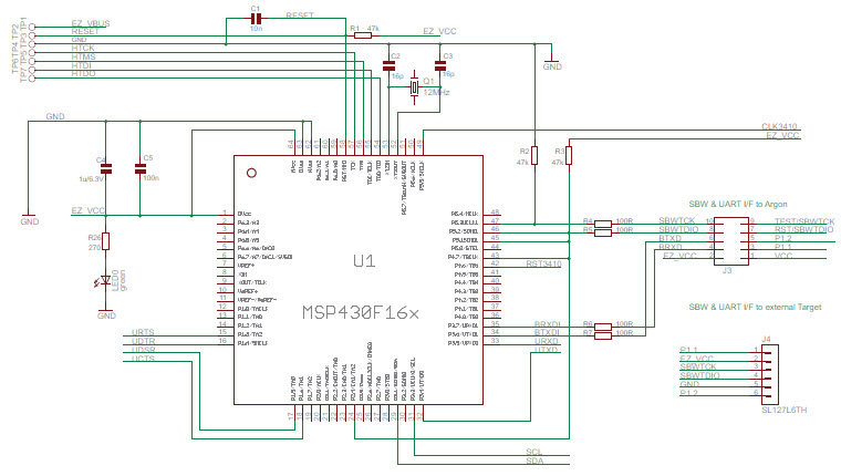
  • TIDM-G2XXSMOKEDETECTOR, Smoke Detector Reference Design with Ultra Low Power MCU. This reference design describes the implementation of a low-cost smoke detector, including discrete amplification circuitry into the MSP430 ADC for smoke detection in the chamber. The design also includes an audio buzzer and LED feedback

Haupteigenschaften

  • Embedded System Type
    MCU
  • Family Name
    MSP430

Aktuelles über Elektronikkomponenten­

Wir haben unsere Datenschutzbestimmungen aktualisiert. Bitte nehmen Sie sich einen Moment Zeit, diese Änderungen zu überprüfen. Mit einem Klick auf "Ich stimme zu", stimmen Sie den Datenschutz- und Nutzungsbedingungen von Arrow Electronics zu.

Wir verwenden Cookies, um den Anwendernutzen zu vergrößern und unsere Webseite zu optimieren. Mehr über Cookies und wie man sie abschaltet finden Sie hier. Cookies und tracking Technologien können für Marketingzwecke verwendet werden.
Durch Klicken von „RICHTLINIEN AKZEPTIEREN“ stimmen Sie der Verwendung von Cookies auf Ihrem Endgerät und der Verwendung von tracking Technologien zu. Klicken Sie auf „MEHR INFORMATIONEN“ unten für mehr Informationen und Anleitungen wie man Cookies und tracking Technologien abschaltet. Das Akzeptieren von Cookies und tracking Technologien ist zwar freiwillig, das Blockieren kann aber eine korrekte Ausführung unserer Website verhindern, und bestimmte Werbung könnte für Sie weniger relevant sein.
Ihr Datenschutz ist uns wichtig. Lesen Sie mehr über unsere Datenschutzrichtlinien hier.