TIDM-SMARTMETERBOARD3, Smart Electrical Meter Development Platform (SMB)
Referenzdesign unter Verwendung des Teils PTH08080W von Texas Instruments
Zugehörige Dokumente
Für Endprodukte
- DSL Gateway
- Power Line Communication
- Power Quality Meter
- Smart Electric Meter
Beschreibung
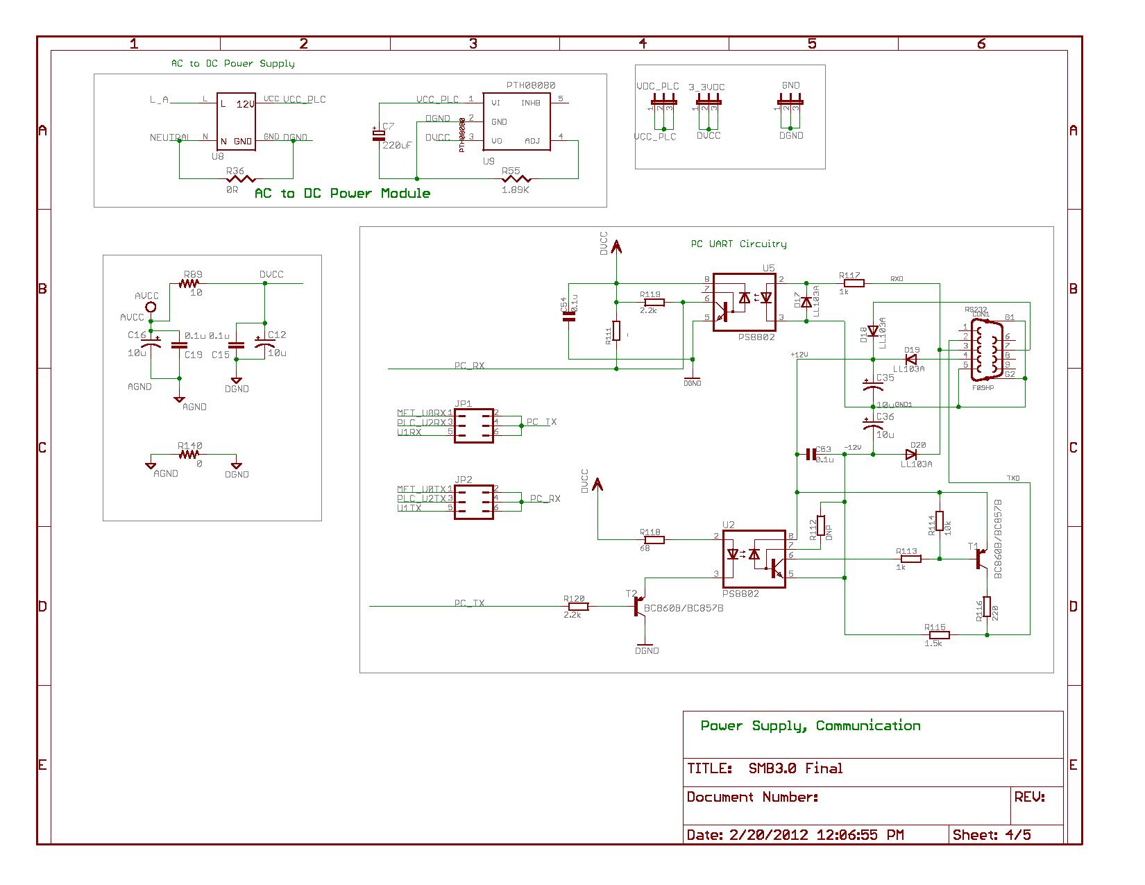
- TIDM-SMARTMETERBOARD3, Smart Electrical Meter Development Platform (SMB). The Smart Electrical Meter Development Platform or Smart Meter Board (SMB 3.0) is a modular development platform incorporating key Smart Grid technologies including energy measurement, Power Line Communications, wireless communications, power management and embedded processing. It is an excellent platform for evaluating the breadth of Smart Grid technology for any type smart e-meter. The SMB makes it simpler for developers to compare different energy measurement and communications solutions to determine which options are the best fit for their application
Haupteigenschaften
-
Conversion TypeAC to DC
-
TopologyFlyback
Empfohlene Bauteile (11)
| Teilenummer | Hersteller | Typ | Beschreibung | |||
|---|---|---|---|---|---|---|
|
|
SN74HC132PWR | Texas Instruments | Logic Gates | NAND Gate 4-Element 2-IN CMOS 14-Pin TSSOP T/R | In den Warenkorb | |
|
|
TPS75105DSKT | Texas Instruments | LED Drivers | LED Driver 4 Segment 10-Pin WSON EP T/R | In den Warenkorb | |
|
|
FOD817DSD | onsemi | Transistor and Photovoltaic Output Photocouplers | Optocoupler DC-IN 1-CH Transistor DC-OUT 4-Pin PDIP SMD T/R | In den Warenkorb | |
|
|
SN74LVC1G57DBVR | Texas Instruments | Logic Gates | Multi Function Gate 1-Element 2-IN CMOS 6-Pin SOT-23 T/R | In den Warenkorb | |
|
|
PTH08080WAH | Texas Instruments | DC to DC Converter and Switching Regulator Module | Module DC-DC 1-OUT 0.9V to 5.5V 2.25A 10W 5-Pin DIP Module Tray | In den Warenkorb | |
|
|
PTH08080WAZ | Texas Instruments | DC to DC Converter and Switching Regulator Module | Module DC-DC 1-OUT 0.9V to 5.5V 2.25A 10W 5-Pin SMD Module Tray | In den Warenkorb | |
|
|
PTH08080WAZT | Texas Instruments | DC to DC Converter and Switching Regulator Module | Module DC-DC 1-OUT 0.9V to 5.5V 2.25A 10W 5-Pin SMD Module T/R | In den Warenkorb | |
|
|
PTH08080WBH | Texas Instruments | DC to DC Converter and Switching Regulator Module | Module DC-DC 1-OUT 0.9V to 5.5V 2.25A 10W 5-Pin DIP Module Tray | In den Warenkorb | |
|
|
PTH08080WAD | Texas Instruments | DC to DC Converter and Switching Regulator Module | Module DC-DC 1-OUT 0.9V to 5.5V 2.25A 10W 5-Pin DIP Module Tray | In den Warenkorb | |
|
|
PTH08080WAS | Texas Instruments | DC to DC Converter and Switching Regulator Module | Module DC-DC 1-OUT 0.9V to 5.5V 2.25A 10W 5-Pin SMD Module Tray | In den Warenkorb | |
|
|
PTH08080WAST | Texas Instruments | DC to DC Converter and Switching Regulator Module | Module DC-DC 1-OUT 0.9V to 5.5V 2.25A 10W 5-Pin SMD Module T/R | In den Warenkorb | |