TIDM-TM4C129SDRAMNVM, Execute from SDRAM with code storage in NVM for high performance MCU Reference Design
Referenzdesign unter Verwendung des Teils TM4C1294NCPDT von Texas Instruments
Für Endprodukte
- 3D Printer
- Patient Monitoring
Beschreibung
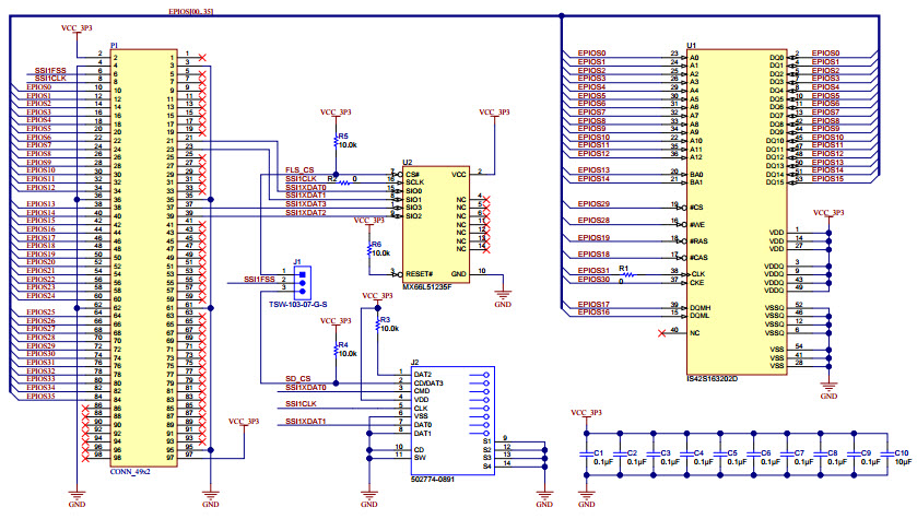
- TIDM-TM4C129SDRAMNVM, Execute from SDRAM with code storage in NVM for high performance MCU. This reference design demonstrates how to implement and interface Non Volatile Memory and SDRAM to the performance microcontroller TM4C1294NCPDT in TM4C product family. The implementation is made possible by using the EPI Interface of the Microcontroller to interface a 256Mbit SDRAM at 60MHz and QSSI Interface at 60MHz for Non Volatile Memory like SD Card and Quad Serial Flash which allows developers to expand code and data space above the maximum Internal Memory of the TM4C1294 microcontroller
Haupteigenschaften
-
Embedded System TypeMCU
-
Family NameTiva C
-
Core ProcessorARM Cortex-M4
Empfohlene Bauteile (40)
| Teilenummer | Hersteller | Typ | Beschreibung | |||
|---|---|---|---|---|---|---|
|
|
NX3225GA_16.000MHZ_STD-CRG-2 | NIHON DEMPA KOGYO CO., LTD | Crystals | Crystal 16MHz ±20ppm (Tol) ±30ppm (Stability) 8pF FUND 80Ohm 4-Pin SMD | In den Warenkorb | |
|
|
NX3225GA_12.000MHZ_STD-CRG-2 | NIHON DEMPA KOGYO CO., LTD | Crystals | Crystal 12MHz ±20ppm (Tol) ±30ppm (Stability) 8pF FUND 100Ohm 4-Pin SMD | In den Warenkorb | |
|
|
NX3225GA_24.576MHZ_STD-CRG-2 | NIHON DEMPA KOGYO CO., LTD | Crystals | Crystal 24.576MHz ±20ppm (Tol) ±30ppm (Stability) 8pF FUND 50Ohm 4-Pin SMD | In den Warenkorb | |
|
|
NX3225GA-24.576M-STD-CRG-2 | NIHON DEMPA KOGYO CO., LTD | Crystals | Crystal 24.576MHz ±20ppm (Tol) ±30ppm (Stability) 8pF FUND 50Ohm 4-Pin SMD | In den Warenkorb | |
|
|
NX3225GA-12.288M-STD-CRG-2 | NIHON DEMPA KOGYO CO., LTD | Crystals | Crystal 12.288MHz ±20ppm (Tol) ±30ppm (Stability) 8pF FUND 100Ohm 4-Pin SMD | In den Warenkorb | |
|
|
NX3225GA_27.000MHZ_STD-CRG-2 | NIHON DEMPA KOGYO CO., LTD | Crystals | Crystal 27MHz ±20ppm (Tol) ±30ppm (Stability) 8pF FUND 50Ohm 4-Pin SMD | In den Warenkorb | |
|
|
NX3225GA-12MHZ-STD-CRG-2 | NIHON DEMPA KOGYO CO., LTD | Crystals | Crystal 12MHz ±20ppm (Tol) ±30ppm (Stability) 8pF FUND 100Ohm 4-Pin SMD | In den Warenkorb | |
|
|
NX3225GA12.000MSTDCRA1 | NIHON DEMPA KOGYO CO., LTD | Crystals | Crystal 12MHz ±50ppm (Tol) ±150ppm (Stability) 8pF FUND 300Ohm 4-Pin SMD Automotive AEC-Q200 | In den Warenkorb | |
|
|
NX3225GA-10.000M-STD-CRG-2 | NIHON DEMPA KOGYO CO., LTD | Crystals | Crystal 10MHz ±20ppm (Tol) ±30ppm (Stability) 8pF FUND 200Ohm 4-Pin SMD | In den Warenkorb | |
|
|
NX3225GA_30.000MHZ_STD-CRG-2 | NIHON DEMPA KOGYO CO., LTD | Crystals | Crystal 30MHz ±20ppm (Tol) ±30ppm (Stability) 8pF FUND 50Ohm 4-Pin SMD | In den Warenkorb | |
|
|
NX3225GA-27.000M-STD-CRG-2 | NIHON DEMPA KOGYO CO., LTD | Crystals | Crystal 27MHz ±20ppm (Tol) ±30ppm (Stability) 8pF FUND 50Ohm 4-Pin SMD | In den Warenkorb | |
|
|
NX3225GA-27M-STD-CRG-2 | NIHON DEMPA KOGYO CO., LTD | Crystals | Crystal 27MHz ±20ppm (Tol) ±30ppm (Stability) 8pF FUND 50Ohm 4-Pin SMD | In den Warenkorb | |