TMDXRM57LHDK, RM57L Hercules Development Kit (HDK) based on the RM57L843 Microcontroller
Referenzdesign unter Verwendung des Teils PRM57L843ZWTT von Texas Instruments
Für Endprodukte
- Defibrillator
- Elevator
- Gas Turbines
- Industrial Automation HMI
- Industrial Programmable Logic Controllers (PLCs)
- Medical Appliances
- Power Generation
- Pumps
- Radiation Tolerant
- Robotics
- Safety System
- Ventilators & Respirators
Beschreibung
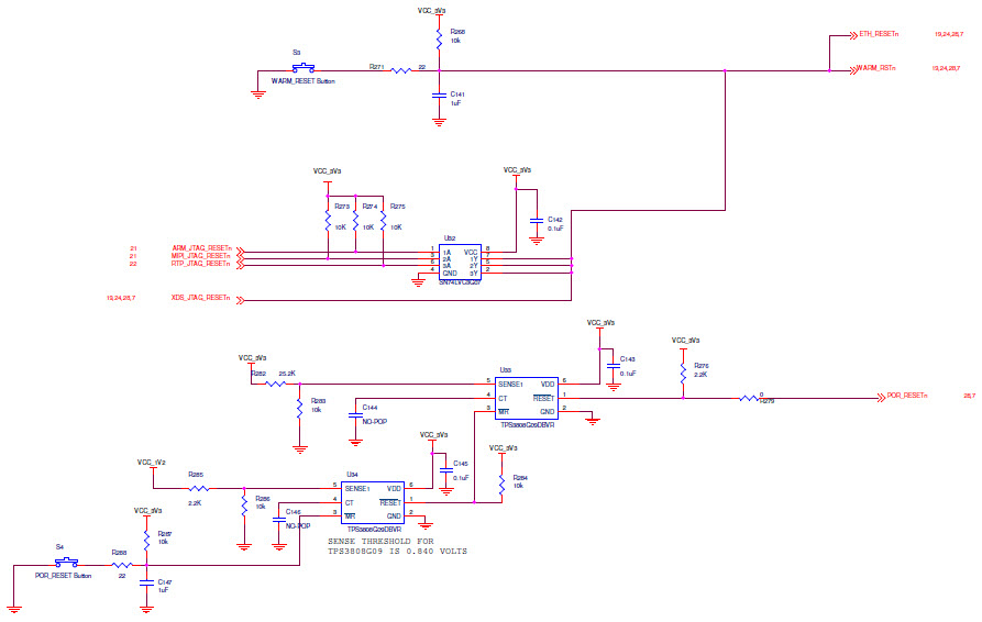
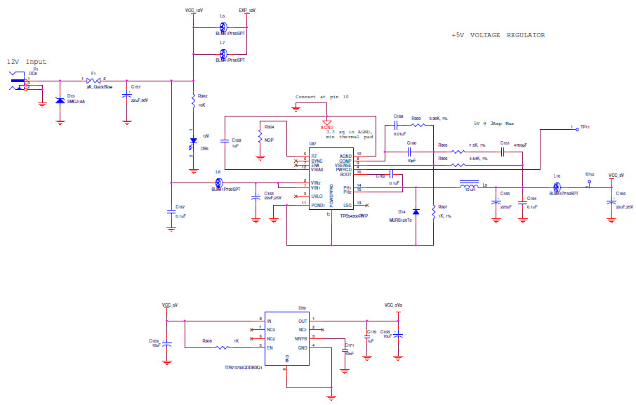
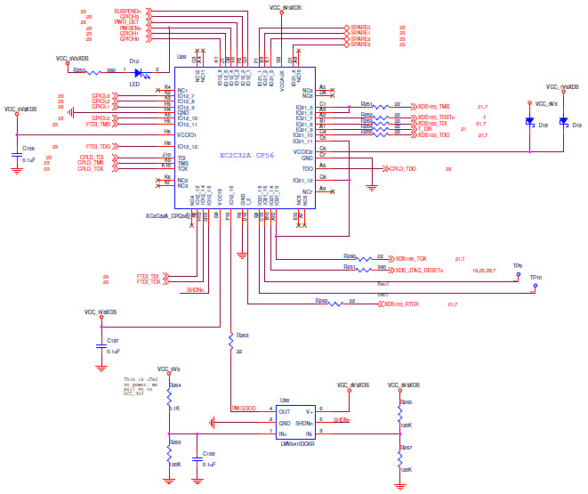
- TMDXRM57LHDK, RM57L Hercules Development Kit (HDK) based on the RM57L843 Microcontroller. The RM57L HDK is a table top card that allows engineers and software developers to evaluate certain characteristics of the RM57L843 microcontroller to determine if the microcontroller meets the designer's application requirements as well as begin early application development. The RM57L Hercules Development Kit is ideal for getting started on development with the Hercules RM57L843 high-performance safety microcontrollers. The kit is comprised of a development board, a DC power supply, a mini-B USB cable, an Ethernet cable and a software installation DVD that includes Code Composer Studio IDE
Haupteigenschaften
-
Embedded System TypeMCU
-
Family NameRM57L Hercules
-
Core ProcessorARM Cortex-R5
-
PlatformHercules Development Kit
Empfohlene Bauteile (24)
| Teilenummer | Hersteller | Typ | Beschreibung | |||
|---|---|---|---|---|---|---|
|
|
LMV341IDCKR | Texas Instruments | Operational Amplifiers - Op Amps | Op Amp Single Low Voltage Amplifier R-R O/P 5.5V 6-Pin SC-70 T/R | In den Warenkorb | |
|
|
SN74LVC3G07DCUR | Texas Instruments | Buffers and Line Drivers | Buffer/Driver 3-CH Non-Inverting Open Drain CMOS 8-Pin VSSOP T/R | In den Warenkorb | |
|
|
SN74CBTLV3245ARGYR | Texas Instruments | Bus Switches | Bus Switch 1-Element CMOS 8-IN 20-Pin VQFN EP T/R | In den Warenkorb | |
|
|
NFM21PC474R1C3D | Murata Manufacturing | Capacitor Feed Through | Cap Feed Through 0.47uF 16VDC 20% Pad Flat 0805 125°C | In den Warenkorb | |
|
|
TPS2553DBVT | Texas Instruments | USB Power Switches | Power Switch Hi Side 1-OUT 0A 85mOhm 6-Pin SOT-23 T/R | In den Warenkorb | |
|
|
TDA04H0SB1R | C&K | Switch DIP | Switch DIP OFF ON SPST 4 Recessed Slide 0.025A 24VDC Gull Wing 1000Cycles 1.27mm SMD T/R | In den Warenkorb | |
|
|
SN74LVC1G07DCKR | Texas Instruments | Buffers and Line Drivers | Buffer/Driver 1-CH Non-Inverting Open Drain CMOS 5-Pin SC-70 T/R | In den Warenkorb | |
|
|
SN74CBT16214DGGR | Texas Instruments | Bus Switches | Multiplexer/Demultiplexer Bus Switch 1-Element CMOS 36-IN 56-Pin TSSOP T/R | In den Warenkorb | |
|
|
HVDA541QDRQ1 | Texas Instruments | Controller Area Network - CAN Transceivers | CAN 1Mbps Silent/Standby 5V Automotive AEC-Q100 8-Pin SOIC T/R | In den Warenkorb | |
|
|
FT2232HL-REEL | Future Technology Devices International Limited | USB Interface ICs | High Speed USB to UART/FIFO USB 2.0 1.8V/3.3V T/R 64-Pin LQFP | In den Warenkorb | |
|
|
93LC56C-I/SN | Microchip Technology | EEPROM | EEPROM Serial-Microwire 2K-bit 256 x 8/128 x 16 3.3V/5V 8-Pin SOIC N Tube | In den Warenkorb | |
|
|
REG1117 | Texas Instruments | Linear Regulators | LDO Regulator Pos 1.25V to 13.5V 0.8A 4-Pin(3+Tab) SOT-223 Tube | In den Warenkorb | |