TND6320/D, 6.6 kW On Board EV Charger Reference Design

Referenzdesign unter Verwendung des Teils FAN9673Q von onsemi

Hersteller

onsemi
  • Anwendungskategorie
    Spannungsversorgungen
  • Produkttyp
    Wechsel- zu Gleichstrom Mehrfach Netzteil

Für Endprodukte

  • Battery Charger

Beschreibung

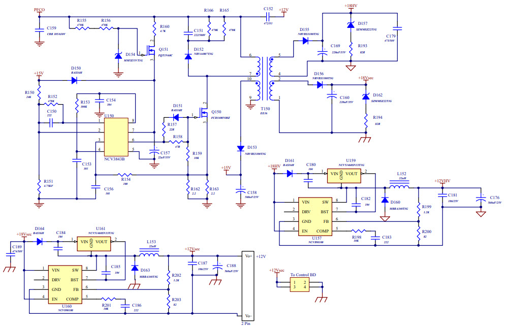
  • TND6320/D, 6.6 kW On Board EV Charger Reference design based on 3CH Interleave PFC + Full Bridge LLC topology for on-board EV charger Applications

Haupteigenschaften

  • Conversion Type
    AC to DC
  • Input Voltage
    90 to 264 (AC) V
  • Output Voltage
    12|250 to 450 V
  • Output Current
    0.6@12V|16@250 to 450V A
  • Output Power
    6600 W
  • Efficiency
    94 %
  • Topology
    3CH Interleave PFC + Full Bridge LLC

Aktuelles über Elektronikkomponenten­

Wir haben unsere Datenschutzbestimmungen aktualisiert. Bitte nehmen Sie sich einen Moment Zeit, diese Änderungen zu überprüfen. Mit einem Klick auf "Ich stimme zu", stimmen Sie den Datenschutz- und Nutzungsbedingungen von Arrow Electronics zu.

Wir verwenden Cookies, um den Anwendernutzen zu vergrößern und unsere Webseite zu optimieren. Mehr über Cookies und wie man sie abschaltet finden Sie hier. Cookies und tracking Technologien können für Marketingzwecke verwendet werden.
Durch Klicken von „RICHTLINIEN AKZEPTIEREN“ stimmen Sie der Verwendung von Cookies auf Ihrem Endgerät und der Verwendung von tracking Technologien zu. Klicken Sie auf „MEHR INFORMATIONEN“ unten für mehr Informationen und Anleitungen wie man Cookies und tracking Technologien abschaltet. Das Akzeptieren von Cookies und tracking Technologien ist zwar freiwillig, das Blockieren kann aber eine korrekte Ausführung unserer Website verhindern, und bestimmte Werbung könnte für Sie weniger relevant sein.
Ihr Datenschutz ist uns wichtig. Lesen Sie mehr über unsere Datenschutzrichtlinien hier.