TPA6011A4 Audio Power Amplifier Evaluation Module

Referenzdesign unter Verwendung des Teils TPA6011A4PWP von Texas Instruments

Hersteller

Texas Instruments
  • Anwendungskategorie
    Audio
  • Produkttyp
    Audio Leistungsverstärker

Zugehörige Dokumente

Für Endprodukte

  • Desktop PC
  • Laptop
  • LCD Monitor
  • Notebook

Beschreibung

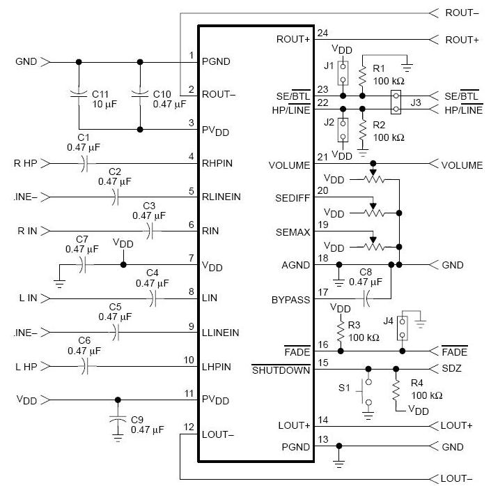
  • TPA6011A4 Audio Power Amplifier Evaluation Module. TPA6011A4 is a stereo audio power amplifier that drives 2 W/channel of continuous RMS power into a 3-ohm speakers. Notebook and pocket PCs benefit from the integrated feature set that minimizes external components without sacrificing functionality. To simplify design, the speaker volume level is adjusted by applying a dc voltage to the VOLUME terminal. Likewise, the delta between speaker volume and HeadPhone volume can be adjusted by applying a dc voltage to the SEDIFF terminal. To avoid an unexpected high volume level through the HeadPhones, a third terminal, SEMAX, limits the HeadPhone volume level when a dc voltage is applied. Finally, to ensure a smooth transition between active and shut-down modes, a fade mode ramps the volume up and down

Haupteigenschaften

  • Number of Channels
    2
  • Output Power
    2 W
  • Amplifier Type
    Class-AB

Aktuelles über Elektronikkomponenten­

Wir haben unsere Datenschutzbestimmungen aktualisiert. Bitte nehmen Sie sich einen Moment Zeit, diese Änderungen zu überprüfen. Mit einem Klick auf "Ich stimme zu", stimmen Sie den Datenschutz- und Nutzungsbedingungen von Arrow Electronics zu.

Wir verwenden Cookies, um den Anwendernutzen zu vergrößern und unsere Webseite zu optimieren. Mehr über Cookies und wie man sie abschaltet finden Sie hier. Cookies und tracking Technologien können für Marketingzwecke verwendet werden.
Durch Klicken von „RICHTLINIEN AKZEPTIEREN“ stimmen Sie der Verwendung von Cookies auf Ihrem Endgerät und der Verwendung von tracking Technologien zu. Klicken Sie auf „MEHR INFORMATIONEN“ unten für mehr Informationen und Anleitungen wie man Cookies und tracking Technologien abschaltet. Das Akzeptieren von Cookies und tracking Technologien ist zwar freiwillig, das Blockieren kann aber eine korrekte Ausführung unserer Website verhindern, und bestimmte Werbung könnte für Sie weniger relevant sein.
Ihr Datenschutz ist uns wichtig. Lesen Sie mehr über unsere Datenschutzrichtlinien hier.