TPS59640EVM-751, Evaluation Board IMVP-7, 3-Phase CPU/1-Phase GPU SVID Power System
Referenzdesign unter Verwendung des Teils TPS59640RSL von Texas Instruments
Für Endprodukte
- Analog Telephone Adapter
- Battery Charger
Beschreibung
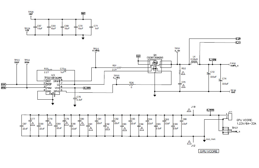
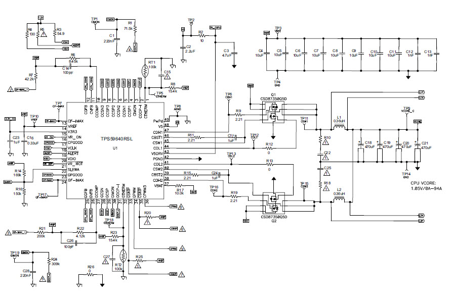
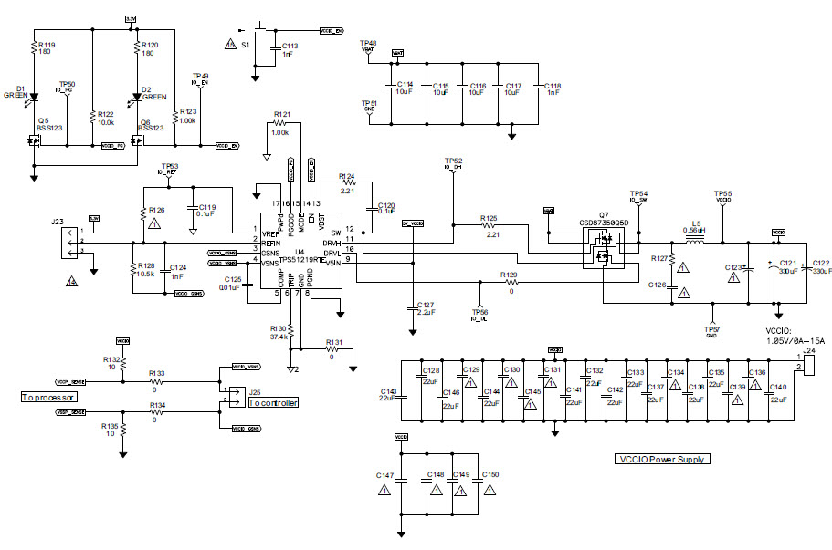
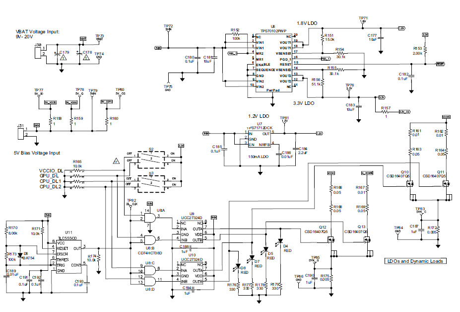
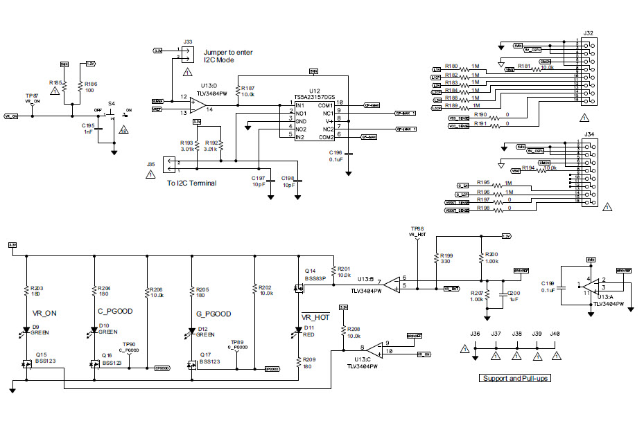
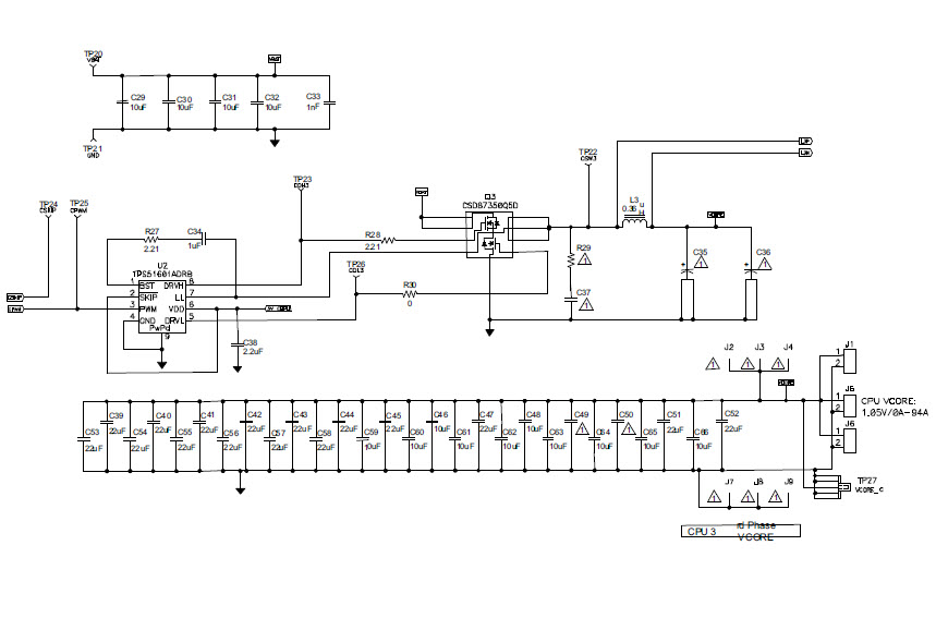
- TPS59640EVM-751, Evaluation Board is designed to use a 9-V to 20-V input bus to produce six regulated outputs for the IMVP-7 SVID CPU/GPU Power System. The TPS59640EVM-751 is specially designed to demonstrate the TPS59640 full IMVP-7 mobile feature while providing a GUI communication program and a number of test points to evaluate the static and dynamic performance of the TPS59640. The TPS59640EVM-751 also uses the 5-mm x 6-mm power block MOSFET (CSD87350Q5D) for high-power density and superior thermal performance
Haupteigenschaften
-
Conversion TypeDC to DC
-
Input Voltage9 to 20 V
-
Efficiency90.62 %
Empfohlene Bauteile (40)
| Teilenummer | Hersteller | Typ | Beschreibung | |||
|---|---|---|---|---|---|---|
|
|
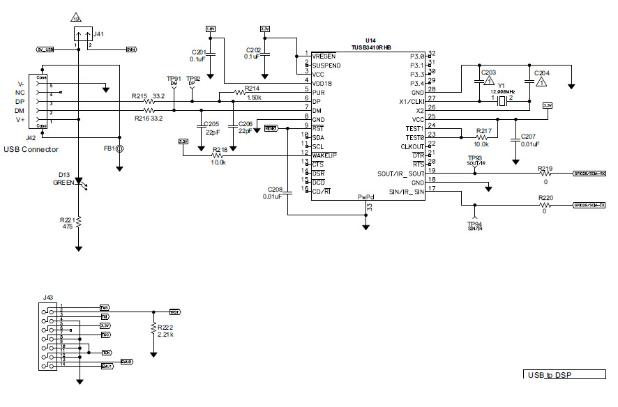
TUSB3410RHB | Texas Instruments | USB Interface ICs | Full Speed USB to Serial Port Controller USB 2.0 3.3V Tube 32-Pin VQFN EP | In den Warenkorb | |
|
|
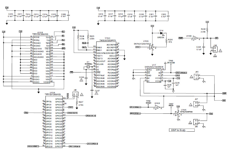
TMS320F2806PZS | Texas Instruments | Digital Signal Processors - DSPs | DSP Floating-Point 32bit 100MHz 100-Pin LQFP Tray | In den Warenkorb | |
|
|
TPS51601ADRBT | Texas Instruments | Gate and Power Drivers | Driver 2-OUT High Side/Low Side Half Brdg Inv/Non-Inv 8-Pin VSON EP T/R | In den Warenkorb | |
|
|
TPS71712DCKR | Texas Instruments | Linear Regulators | LDO Regulator Pos 1.2V 0.15A 5-Pin SC-70 T/R | In den Warenkorb | |
|
|
ABLS-20.000MHZ-B2-T | Abracon | Crystals | Crystal 20MHz ±20ppm (Tol) ±50ppm (Stability) 18pF FUND 40Ohm 2-Pin HC-49/US SMD T/R | In den Warenkorb | |
|
|
TUSB3410RHBT | Texas Instruments | USB Interface ICs | Full Speed USB to Serial Port Controller USB 2.0 3.3V T/R 32-Pin VQFN EP | In den Warenkorb | |
|
|
SN74LVC2G07DCKR-P | Texas Instruments | Buffers and Line Drivers | Buffer/Driver 2-CH Non-Inverting Open Drain CMOS 6-Pin SC-70 | In den Warenkorb | |
|
|
SN74LVC2G07DCKR | Texas Instruments | Buffers and Line Drivers | Buffer/Driver 2-CH Non-Inverting Open Drain CMOS 6-Pin SC-70 T/R | In den Warenkorb | |
|
|
TPS51601ADRBR | Texas Instruments | Gate and Power Drivers | Driver 2-OUT High Side/Low Side Half Brdg Inv/Non-Inv 8-Pin VSON EP T/R | In den Warenkorb | |
|
|
TPS70102PWPR | Texas Instruments | Linear Regulators | LDO Regulator Pos 1.22V to 5.5V 0.5A/0.25A 20-Pin HTSSOP EP T/R | In den Warenkorb | |
|
|
UCC27324DGNR | Texas Instruments | Gate and Power Drivers | Driver 4A 2-OUT Low Side Non-Inv 8-Pin HVSSOP EP T/R | In den Warenkorb | |
|
|
TS5A23157DGSRG4 | Texas Instruments | Analog Switch Multiplexers | Analog Switch Dual SPDT 10-Pin VSSOP T/R | In den Warenkorb | |