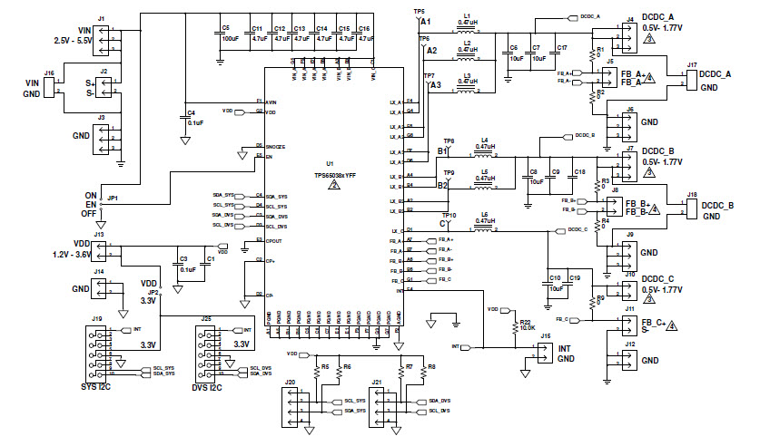
TPS650380EVM-054, Evaluation Module using TPS650380 synchronous step-down converter

Referenzdesign unter Verwendung des Teils TPS650380YFF von Texas Instruments

Hersteller

Texas Instruments
  • Anwendungskategorie
    Spannungsversorgungen
  • Produkttyp
    Mehrfach Gleichspannungs Netzteil

Für Endprodukte

  • Industrial
  • Infotainment
  • Processor Power Management
  • Smart Phone
  • Tablet

Beschreibung

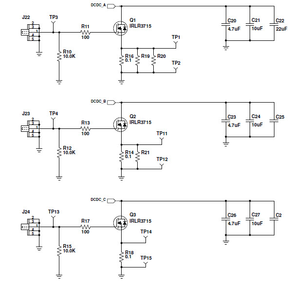
  • TPS650380EVM-054, Evaluation Module designed to help the user evaluate and test the operation and functionality of the TPS650380. The EVM converts a 2.5-V to 5.5-V input voltage to 3 regulated output voltages that deliver 5 A, 2 A, and 1.8 A. The 5-A output operates 3 phases, the 2-A output operates 2 phases, and the 1.8-A output operates a single phase. The output voltages are programmable via the I2C interfaces in 10-mV steps between 0.5 V and 1.77 V

Haupteigenschaften

  • Conversion Type
    DC to DC
  • Input Voltage
    2.5 to 5.5 V
  • Output Voltage
    0.5 to 1.77|0.5 to 1.77|0.5 to 1.77 V
  • Output Current
    1.8@0.5 to 1.77V|2@0.5 to 1.77V|5@0.5 to 1.77V A
  • Efficiency
    90.1 %
  • Topology
    Buck

Aktuelles über Elektronikkomponenten­

Wir haben unsere Datenschutzbestimmungen aktualisiert. Bitte nehmen Sie sich einen Moment Zeit, diese Änderungen zu überprüfen. Mit einem Klick auf "Ich stimme zu", stimmen Sie den Datenschutz- und Nutzungsbedingungen von Arrow Electronics zu.

Wir verwenden Cookies, um den Anwendernutzen zu vergrößern und unsere Webseite zu optimieren. Mehr über Cookies und wie man sie abschaltet finden Sie hier. Cookies und tracking Technologien können für Marketingzwecke verwendet werden.
Durch Klicken von „RICHTLINIEN AKZEPTIEREN“ stimmen Sie der Verwendung von Cookies auf Ihrem Endgerät und der Verwendung von tracking Technologien zu. Klicken Sie auf „MEHR INFORMATIONEN“ unten für mehr Informationen und Anleitungen wie man Cookies und tracking Technologien abschaltet. Das Akzeptieren von Cookies und tracking Technologien ist zwar freiwillig, das Blockieren kann aber eine korrekte Ausführung unserer Website verhindern, und bestimmte Werbung könnte für Sie weniger relevant sein.
Ihr Datenschutz ist uns wichtig. Lesen Sie mehr über unsere Datenschutzrichtlinien hier.