TSL1401-DB, Daughter Board based on TSL1401R Linear Array (LineScan) Sensor
Referenzdesign unter Verwendung des Teils TSL1401R-LF von ams OSRAM
Für Endprodukte
- Machine Vision
- Test and Measurement
Beschreibung
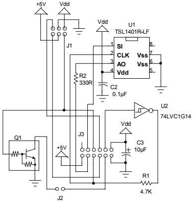
- TSL1401-DB, Daughter Board provides a TAOS TSL1401R 128-pixel linear array sensor and a lens. It is designed to plug into a motherboard (e.g. MoBoStamp-pe (p/n 28300), MoBoProp (p/n 28303, in development), Propeller Backpack (p/n 28327)) or the DB-Expander (p/n 28325). This module will allow its host system to see in one dimension. Two- dimensional vision can also be achieved by moving either the subject or the sensor in a direction perpendicular to the sensor axis
Empfohlene Bauteile (21)
| Teilenummer | Hersteller | Typ | Beschreibung | |||
|---|---|---|---|---|---|---|
|
|
74LVC1G14GX,125 | Nexperia | Inverters and Schmitt Triggers | Inverter Schmitt Trigger 1-Element CMOS 5-Pin X2SON EP T/R | In den Warenkorb | |
|
|
74LVC1G14FZ4-7 | Diodes Incorporated | Inverters and Schmitt Triggers | Inverter Schmitt Trigger 1-Element CMOS 6-Pin X2-DFN T/R | In den Warenkorb | |
|
|
74LVC1G14Z-7 | Diodes Incorporated | Inverters and Schmitt Triggers | Inverter Schmitt Trigger 1-Element CMOS 5-Pin SOT-553 T/R | In den Warenkorb | |
|
|
74LVC1G14GM,115 | Nexperia | Inverters and Schmitt Triggers | Inverter Schmitt Trigger 1-Element CMOS 6-Pin XSON T/R | In den Warenkorb | |
|
|
74LVC1G14GV-Q100,1 | Nexperia | Inverters and Schmitt Triggers | Inverter Schmitt Trigger 1-Element CMOS 5-Pin TSOP T/R Automotive AEC-Q100 | In den Warenkorb | |
|
|
74LVC1G14W5-7 | Diodes Incorporated | Inverters and Schmitt Triggers | Inverter Schmitt Trigger 1-Element CMOS 5-Pin SOT-25 T/R | In den Warenkorb | |
|
|
74LVC1G14GS,132 | Nexperia | Inverters and Schmitt Triggers | Inverter Schmitt Trigger 1-Element CMOS 6-Pin XSON T/R | In den Warenkorb | |
|
|
74LVC1G14FX4-7 | Diodes Incorporated | Inverters and Schmitt Triggers | Inverter Schmitt Trigger 1-Element CMOS 6-Pin X2-DFN T/R | In den Warenkorb | |
|
|
74LVC1G14SE-7 | Diodes Incorporated | Inverters and Schmitt Triggers | Inverter Schmitt Trigger 1-Element CMOS 5-Pin SOT-353 T/R | In den Warenkorb | |
|
|
74LVC1G14FW4-7 | Diodes Incorporated | Inverters and Schmitt Triggers | Inverter Schmitt Trigger 1-Element CMOS 6-Pin X2-DFN T/R | In den Warenkorb | |
|
|
74LVC1G14FS3-7 | Diodes Incorporated | Inverters and Schmitt Triggers | Inverter Schmitt Trigger 1-Element CMOS 4-Pin X2-DFN EP T/R | In den Warenkorb | |
|
|
74LVC1G14GV-Q100,1 | Nexperia | Inverters and Schmitt Triggers | Inverter Schmitt Trigger 1-Element CMOS 5-Pin TSOP T/R Automotive AEC-Q100 | In den Warenkorb | |