TWR-S08UNIV, Universal 8-bit S08/RS08 MCUs Tower System Module
Referenzdesign unter Verwendung des Teils MC9S08JM60CLD von NXP Semiconductors
Zugehörige Dokumente
Für Endprodukte
- Automotive Applications
- Consumer Electronics
- Embedded Electronics
- Industrial
- Medical Appliances
- Motor Driver
Beschreibung
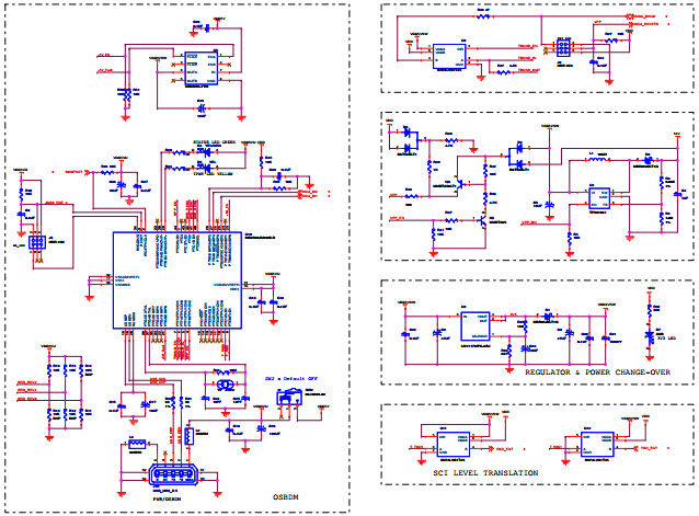
- TWR-S08UNIV, Universal 8-bit S08/RS08 MCUs Tower System Module for pre-existing S08 and RS08 devices. It can function as a stand-alone, low-cost platform for the evaluation of the many of our S08/RS08 microcontrollers in conjunction with the TWR-S08DC daughter cards. The TWR-S08UNIV brings access to the growing Tower ecosystem to a set of MCUs previously supported only by traditional demo boards
Haupteigenschaften
-
Embedded System TypeMCU
-
Family NameRS08|S08
-
Core ProcessorHCS08
-
PlatformTower System
Empfohlene Bauteile (27)
| Teilenummer | Hersteller | Typ | Beschreibung | |||
|---|---|---|---|---|---|---|
|
|
SN74LVC1T45DBVRE4 | Texas Instruments | Level Translators | Voltage Level Translator 1-CH Bidirectional 6-Pin SOT-23 T/R | In den Warenkorb | |
|
|
SN74LVC1T45DCKR-P | Texas Instruments | Level Translators | Voltage Level Translator 1-CH Bidirectional 6-Pin SC-70 | In den Warenkorb | |
|
|
SN74LVC1T45DCKTE4 | Texas Instruments | Level Translators | Voltage Level Translator 1-CH Bidirectional 6-Pin SC-70 T/R | In den Warenkorb | |
|
|
SN74LVC1T45DBVTG4 | Texas Instruments | Level Translators | Voltage Level Translator 1-CH Bidirectional 6-Pin SOT-23 T/R | In den Warenkorb | |
|
|
SN74LVC1T45DRLR | Texas Instruments | Level Translators | Voltage Level Translator 1-CH Bidirectional 6-Pin SOT-563 T/R | In den Warenkorb | |
|
|
TPS61041DBVR | Texas Instruments | DC to DC Converter and Switching Regulator Chip | Conv DC-DC 1.8V to 6V Step Up Single-Out 1.8V to 28V 5-Pin SOT-23 T/R | In den Warenkorb | |
|
|
TXS0108EPWR | Texas Instruments | Level Translators | Voltage Level Translator 8-CH Bidirectional 20-Pin TSSOP T/R | In den Warenkorb | |
|
|
SN74LVC1T45MDCKREP | Texas Instruments | Level Translators | Voltage Level Translator 1-CH Bidirectional 6-Pin SC-70 T/R | In den Warenkorb | |
|
|
SN74LVC1T45DBVRG4 | Texas Instruments | Level Translators | Voltage Level Translator 1-CH Bidirectional 6-Pin SOT-23 T/R | In den Warenkorb | |
|
|
SN74LVC1T45DBVR | Texas Instruments | Level Translators | Voltage Level Translator 1-CH Bidirectional 6-Pin SOT-23 T/R | In den Warenkorb | |
|
|
TPS61041DRVTG4 | Texas Instruments | DC to DC Converter and Switching Regulator Chip | Conv DC-DC 1.8V to 6V Step Up Single-Out 1.8V to 28V 6-Pin WSON EP T/R | In den Warenkorb | |
|
|
TPS61041DRVT | Texas Instruments | DC to DC Converter and Switching Regulator Chip | Conv DC-DC 1.8V to 6V Step Up Single-Out 1.8V to 28V 6-Pin WSON EP T/R | In den Warenkorb | |