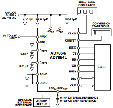
Typical Application Circuit for AD7854, 3V to 5V Single Supply, 200-ksps, 12-Bit Sampling ADC

Referenzdesign unter Verwendung des Teils AD7854AQ von Analog Devices

Hersteller

Analog Devices
  • Anwendungskategorie
    Datenkonvertierung
  • Produkttyp
    Analog zu Digital Wandlung

Für Endprodukte

  • Battery Powered Systems
  • Mobile Communications
  • Modems
  • Pen Digitizer
  • Portable Instrumentation
  • Portable Medical Instrumentation

Beschreibung

  • Typical Application Circuit for AD7854, 3V to 5V Single Supply, 200-kSPS, 12-Bit Sampling ADC. The AD7854 is a high speed, low power, 12-bit ADC that operates from a single 3V or 5V power supply, the AD7854 being optimized for speed and the AD7854L for low power. The ADC powers up with a set of default conditions at which time it can be operated as a read-only ADC

Haupteigenschaften

  • ADC Resolution
    12 Bit
  • ADC Sampling Rate
    200K SPS
  • Number of Channels
    1CH

Aktuelles über Elektronikkomponenten­

Wir haben unsere Datenschutzbestimmungen aktualisiert. Bitte nehmen Sie sich einen Moment Zeit, diese Änderungen zu überprüfen. Mit einem Klick auf "Ich stimme zu", stimmen Sie den Datenschutz- und Nutzungsbedingungen von Arrow Electronics zu.

Wir verwenden Cookies, um den Anwendernutzen zu vergrößern und unsere Webseite zu optimieren. Mehr über Cookies und wie man sie abschaltet finden Sie hier. Cookies und tracking Technologien können für Marketingzwecke verwendet werden.
Durch Klicken von „RICHTLINIEN AKZEPTIEREN“ stimmen Sie der Verwendung von Cookies auf Ihrem Endgerät und der Verwendung von tracking Technologien zu. Klicken Sie auf „MEHR INFORMATIONEN“ unten für mehr Informationen und Anleitungen wie man Cookies und tracking Technologien abschaltet. Das Akzeptieren von Cookies und tracking Technologien ist zwar freiwillig, das Blockieren kann aber eine korrekte Ausführung unserer Website verhindern, und bestimmte Werbung könnte für Sie weniger relevant sein.
Ihr Datenschutz ist uns wichtig. Lesen Sie mehr über unsere Datenschutzrichtlinien hier.