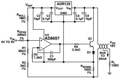
Typical Application Circuit for AD8659ARZ-R7 4 mA to 20 mA Current Loop Transmitter

Referenzdesign unter Verwendung des Teils AD8659ARZ-R7 von Analog Devices

Hersteller

Analog Devices
  • Anwendungskategorie
    Verstärker und Komparatoren
  • Produkttyp
    Analogverstärkung

Für Endprodukte

  • Filters
  • Level Setting
  • Portable Instrumentation
  • Sensors

Beschreibung

  • Typical Application Circuit for AD8659ARZ-R7 4 mA to 20 mA Current Loop Transmitter. The AD8659 is a quad Micro-power, precision, rail-to-rail input/output amplifier optimized for low power and wide operating supply voltage range applications. The AD8659 operates from 2.7V to 18V with a typical quiescent supply current of 18 uA

Haupteigenschaften

  • Number of Supplies
    Single|Dual
  • Supply Voltage
    2.7 to 18|±1.35 to ±9 V

Aktuelles über Elektronikkomponenten­

Wir haben unsere Datenschutzbestimmungen aktualisiert. Bitte nehmen Sie sich einen Moment Zeit, diese Änderungen zu überprüfen. Mit einem Klick auf "Ich stimme zu", stimmen Sie den Datenschutz- und Nutzungsbedingungen von Arrow Electronics zu.

Wir verwenden Cookies, um den Anwendernutzen zu vergrößern und unsere Webseite zu optimieren. Mehr über Cookies und wie man sie abschaltet finden Sie hier. Cookies und tracking Technologien können für Marketingzwecke verwendet werden.
Durch Klicken von „RICHTLINIEN AKZEPTIEREN“ stimmen Sie der Verwendung von Cookies auf Ihrem Endgerät und der Verwendung von tracking Technologien zu. Klicken Sie auf „MEHR INFORMATIONEN“ unten für mehr Informationen und Anleitungen wie man Cookies und tracking Technologien abschaltet. Das Akzeptieren von Cookies und tracking Technologien ist zwar freiwillig, das Blockieren kann aber eine korrekte Ausführung unserer Website verhindern, und bestimmte Werbung könnte für Sie weniger relevant sein.
Ihr Datenschutz ist uns wichtig. Lesen Sie mehr über unsere Datenschutzrichtlinien hier.