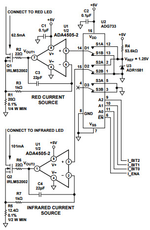
Typical Application Circuit for ADA4505-4ACBZ-R7 Pulse Oximeter Red and Infrared Current Sources using a Buffer to the Voltage Reference Device

Referenzdesign unter Verwendung des Teils ADA4505-4ACBZ-R7 von Analog Devices

Hersteller

Analog Devices
  • Anwendungskategorie
    Verstärker und Komparatoren
  • Produkttyp
    Analogverstärkung

Für Endprodukte

  • Battery Powered Systems
  • Patient Monitoring
  • Position Sensor
  • Pressure Sensor

Beschreibung

  • Typical Application Circuit for ADA4505-4ACBZ-R7 Pulse Oximeter Red and Infrared Current Sources using a Buffer to the Voltage Reference Device. The ADA4505-4 is a quad Micro-power amplifier featuring rail-to-rail input and output swings while operating from a single 1.8V to 5V power supply or from dual ¦0.9V to ¦2.5V power supplies

Haupteigenschaften

  • Number of Supplies
    Single|Dual
  • Supply Voltage
    1.8 to 5|±0.9 to ±2.5 V

Aktuelles über Elektronikkomponenten­

Wir haben unsere Datenschutzbestimmungen aktualisiert. Bitte nehmen Sie sich einen Moment Zeit, diese Änderungen zu überprüfen. Mit einem Klick auf "Ich stimme zu", stimmen Sie den Datenschutz- und Nutzungsbedingungen von Arrow Electronics zu.

Wir verwenden Cookies, um den Anwendernutzen zu vergrößern und unsere Webseite zu optimieren. Mehr über Cookies und wie man sie abschaltet finden Sie hier. Cookies und tracking Technologien können für Marketingzwecke verwendet werden.
Durch Klicken von „RICHTLINIEN AKZEPTIEREN“ stimmen Sie der Verwendung von Cookies auf Ihrem Endgerät und der Verwendung von tracking Technologien zu. Klicken Sie auf „MEHR INFORMATIONEN“ unten für mehr Informationen und Anleitungen wie man Cookies und tracking Technologien abschaltet. Das Akzeptieren von Cookies und tracking Technologien ist zwar freiwillig, das Blockieren kann aber eine korrekte Ausführung unserer Website verhindern, und bestimmte Werbung könnte für Sie weniger relevant sein.
Ihr Datenschutz ist uns wichtig. Lesen Sie mehr über unsere Datenschutzrichtlinien hier.