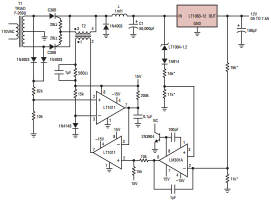
Typical Application Circuit for LT1085CT-3.3, 3.3V/7.5A LDO Regulator

Referenzdesign unter Verwendung des Teils LT1085CT-3.3 von Analog Devices

Hersteller

Analog Devices
  • Anwendungskategorie
    Spannungsversorgungen
  • Produkttyp
    Einzelausgangs Gleichspannungs Netzteil

Für Endprodukte

  • Battery Charger
  • Switching Power Supply

Beschreibung

  • Typical Application Circuit for LT1085CT-3.3, 3.3V/7.5A LDO Regulator. The LT1085 series of positive adjustable regulators are designed to provide 7.5A with higher efficiency than currently available devices. All internal circuitry is designed to operate down to 1V input to output differential and the dropout voltage is fully specified as a function of load current

Haupteigenschaften

  • Conversion Type
    DC to DC
  • Output Voltage
    3.3 V
  • Output Current
    7.5 A
  • Topology
    LDO

Aktuelles über Elektronikkomponenten­

Wir haben unsere Datenschutzbestimmungen aktualisiert. Bitte nehmen Sie sich einen Moment Zeit, diese Änderungen zu überprüfen. Mit einem Klick auf "Ich stimme zu", stimmen Sie den Datenschutz- und Nutzungsbedingungen von Arrow Electronics zu.

Wir verwenden Cookies, um den Anwendernutzen zu vergrößern und unsere Webseite zu optimieren. Mehr über Cookies und wie man sie abschaltet finden Sie hier. Cookies und tracking Technologien können für Marketingzwecke verwendet werden.
Durch Klicken von „RICHTLINIEN AKZEPTIEREN“ stimmen Sie der Verwendung von Cookies auf Ihrem Endgerät und der Verwendung von tracking Technologien zu. Klicken Sie auf „MEHR INFORMATIONEN“ unten für mehr Informationen und Anleitungen wie man Cookies und tracking Technologien abschaltet. Das Akzeptieren von Cookies und tracking Technologien ist zwar freiwillig, das Blockieren kann aber eine korrekte Ausführung unserer Website verhindern, und bestimmte Werbung könnte für Sie weniger relevant sein.
Ihr Datenschutz ist uns wichtig. Lesen Sie mehr über unsere Datenschutzrichtlinien hier.