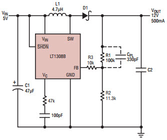
Typical Application Circuit for LT1308AIS8 5V to 12V Boost Converter

Referenzdesign unter Verwendung des Teils LT1308AIS8 von Analog Devices

Hersteller

Analog Devices
  • Anwendungskategorie
    Spannungsversorgungen
  • Produkttyp
    Einzelausgangs Gleichspannungs Netzteil

Für Endprodukte

  • Digital Camera
  • GSM
  • Isolated Bias Supply
  • Pager
  • Portable Computers
  • Receivers

Beschreibung

  • Typical Application Circuit for LT1308AIS8 5V to 12V Boost Converter. The LT1308A is a micropower, fixed frequency step-up DC/DC converter that operates over a 1V to 10V input voltage range. The LT1308A features automatic shifting to power saving Burst Mode operation at light loads and consumes just 140 uA at no load

Haupteigenschaften

  • Conversion Type
    DC to DC
  • Input Voltage
    5 V
  • Output Voltage
    12 V
  • Output Current
    0.5 A
  • Topology
    Boost

Aktuelles über Elektronikkomponenten­

Wir haben unsere Datenschutzbestimmungen aktualisiert. Bitte nehmen Sie sich einen Moment Zeit, diese Änderungen zu überprüfen. Mit einem Klick auf "Ich stimme zu", stimmen Sie den Datenschutz- und Nutzungsbedingungen von Arrow Electronics zu.

Wir verwenden Cookies, um den Anwendernutzen zu vergrößern und unsere Webseite zu optimieren. Mehr über Cookies und wie man sie abschaltet finden Sie hier. Cookies und tracking Technologien können für Marketingzwecke verwendet werden.
Durch Klicken von „RICHTLINIEN AKZEPTIEREN“ stimmen Sie der Verwendung von Cookies auf Ihrem Endgerät und der Verwendung von tracking Technologien zu. Klicken Sie auf „MEHR INFORMATIONEN“ unten für mehr Informationen und Anleitungen wie man Cookies und tracking Technologien abschaltet. Das Akzeptieren von Cookies und tracking Technologien ist zwar freiwillig, das Blockieren kann aber eine korrekte Ausführung unserer Website verhindern, und bestimmte Werbung könnte für Sie weniger relevant sein.
Ihr Datenschutz ist uns wichtig. Lesen Sie mehr über unsere Datenschutzrichtlinien hier.