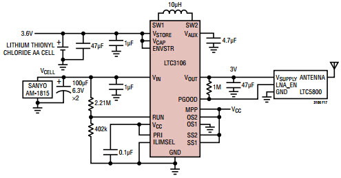
Typical Application Circuit for LTC3106EUDC Extended Life Battery Powered Mote for Wireless Mesh Network

Referenzdesign unter Verwendung des Teils LTC3106EUDC von Analog Devices

Hersteller

Analog Devices
  • Anwendungskategorie
    Spannungsversorgungen
  • Produkttyp
    Einzelausgangs Gleichspannungs Netzteil

Für Endprodukte

  • Building Automation
  • Energy harvesting
  • Home Automation
  • Network Sensor
  • Remote Control

Beschreibung

  • Typical Application Circuit for LTC3106EUDC Extended Life Battery Powered Mote for Wireless Mesh Network. The LTC3106 is a highly integrated, ultra low voltage buck-boost DC/DC converter with automatic PowerPath management optimized for multisource, low power systems

Haupteigenschaften

  • Conversion Type
    DC to DC
  • Input Voltage
    3.6 V
  • Output Voltage
    3 V
  • Topology
    Buck Boost

Aktuelles über Elektronikkomponenten­

Wir haben unsere Datenschutzbestimmungen aktualisiert. Bitte nehmen Sie sich einen Moment Zeit, diese Änderungen zu überprüfen. Mit einem Klick auf "Ich stimme zu", stimmen Sie den Datenschutz- und Nutzungsbedingungen von Arrow Electronics zu.

Wir verwenden Cookies, um den Anwendernutzen zu vergrößern und unsere Webseite zu optimieren. Mehr über Cookies und wie man sie abschaltet finden Sie hier. Cookies und tracking Technologien können für Marketingzwecke verwendet werden.
Durch Klicken von „RICHTLINIEN AKZEPTIEREN“ stimmen Sie der Verwendung von Cookies auf Ihrem Endgerät und der Verwendung von tracking Technologien zu. Klicken Sie auf „MEHR INFORMATIONEN“ unten für mehr Informationen und Anleitungen wie man Cookies und tracking Technologien abschaltet. Das Akzeptieren von Cookies und tracking Technologien ist zwar freiwillig, das Blockieren kann aber eine korrekte Ausführung unserer Website verhindern, und bestimmte Werbung könnte für Sie weniger relevant sein.
Ihr Datenschutz ist uns wichtig. Lesen Sie mehr über unsere Datenschutzrichtlinien hier.