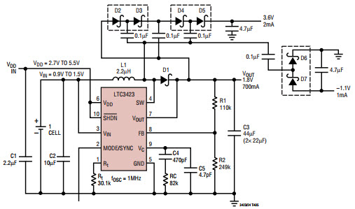
Typical Application Circuit for LTC3424EMS Triple Output Step-Up Converter

Referenzdesign unter Verwendung des Teils LTC3424EMS von Analog Devices

Hersteller

Analog Devices
  • Anwendungskategorie
    Spannungsversorgungen
  • Produkttyp
    Einzelausgangs Gleichspannungs Netzteil

Für Endprodukte

  • Cordless Phone
  • Handheld Electronics
  • Handsets
  • Pager
  • Receivers

Beschreibung

  • Typical Application Circuit for LTC3424EMS Triple Output Step-Up Converter. The LTC3424 is a high efficiency, fixed frequency, step-up DC/DC converters that can regulate output voltages as low as 1.5V from a single cell. An applied voltage of at least 2.7V to the VDD pin is required to power the internal control circuitry

Haupteigenschaften

  • Conversion Type
    DC to DC
  • Input Voltage
    0.9 to 1.5 V
  • Output Voltage
    1.8 V
  • Output Current
    0.7 A
  • Efficiency
    95 %
  • Topology
    Boost

Aktuelles über Elektronikkomponenten­

Wir haben unsere Datenschutzbestimmungen aktualisiert. Bitte nehmen Sie sich einen Moment Zeit, diese Änderungen zu überprüfen. Mit einem Klick auf "Ich stimme zu", stimmen Sie den Datenschutz- und Nutzungsbedingungen von Arrow Electronics zu.

Wir verwenden Cookies, um den Anwendernutzen zu vergrößern und unsere Webseite zu optimieren. Mehr über Cookies und wie man sie abschaltet finden Sie hier. Cookies und tracking Technologien können für Marketingzwecke verwendet werden.
Durch Klicken von „RICHTLINIEN AKZEPTIEREN“ stimmen Sie der Verwendung von Cookies auf Ihrem Endgerät und der Verwendung von tracking Technologien zu. Klicken Sie auf „MEHR INFORMATIONEN“ unten für mehr Informationen und Anleitungen wie man Cookies und tracking Technologien abschaltet. Das Akzeptieren von Cookies und tracking Technologien ist zwar freiwillig, das Blockieren kann aber eine korrekte Ausführung unserer Website verhindern, und bestimmte Werbung könnte für Sie weniger relevant sein.
Ihr Datenschutz ist uns wichtig. Lesen Sie mehr über unsere Datenschutzrichtlinien hier.